WARNING:
JavaScript is turned OFF. None of the links on this concept map will
work until it is reactivated.
If you need help turning JavaScript On, click here.
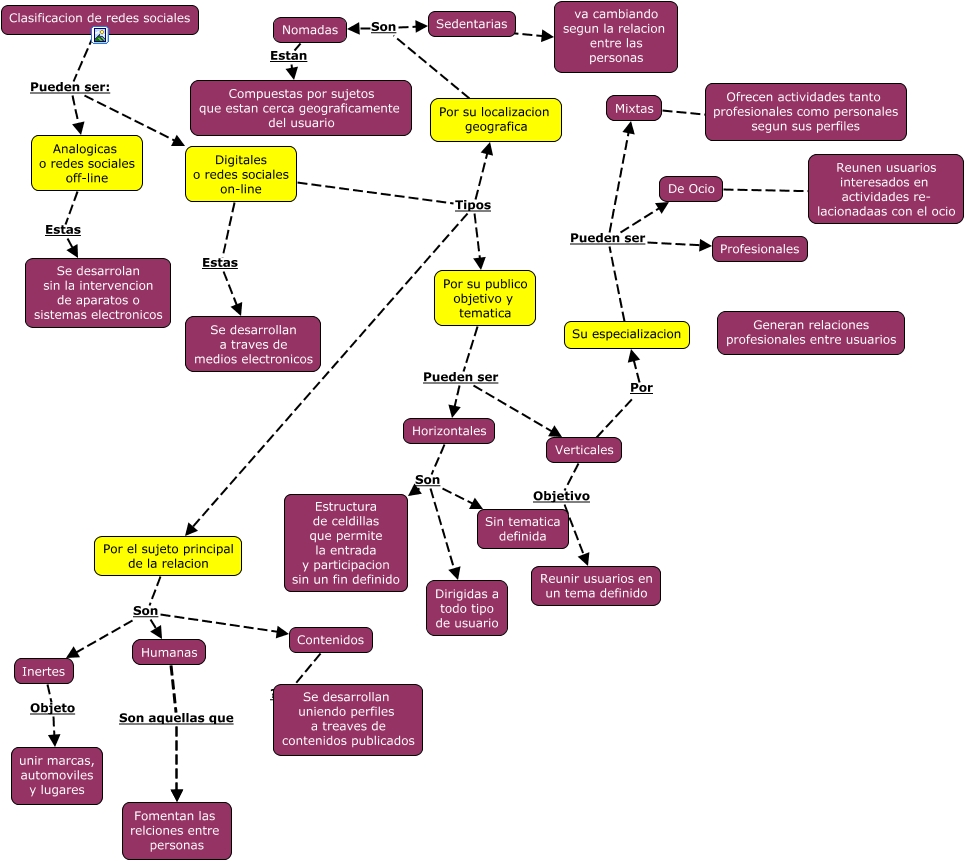
Este Cmap, tiene información relacionada con: Redes sociales, Por el sujeto principal de la relacion Son Humanas, Contenidos ???? Se desarrollan uniendo perfiles a treaves de contenidos publicados, Por el sujeto principal de la relacion Son Inertes, Analogicas o redes sociales off-line Estas Se desarrolan sin la intervencion de aparatos o sistemas electronicos, Clasificacion de redes sociales Pueden ser: Analogicas o redes sociales off-line, Horizontales Son Dirigidas a todo tipo de usuario, Por su publico objetivo y tematica Pueden ser Verticales, Horizontales Son Sin tematica definida, Verticales Objetivo Reunir usuarios en un tema definido, Sedentarias ???? va cambiando segun la relacion entre las personas, Su especializacion Pueden ser Profesionales, Digitales o redes sociales on-line Estas Se desarrollan a traves de medios electronicos, Su especializacion Pueden ser Mixtas, Por su localizacion geografica Son Sedentarias, Humanas Son aquellas que Fomentan las relciones entre personas, Por su publico objetivo y tematica Pueden ser Horizontales, Mixtas ???? Ofrecen actividades tanto profesionales como personales segun sus perfiles, Humanas Son aquellas que Fomentan las relciones entre personas, Digitales o redes sociales on-line Tipos Por su localizacion geografica, Horizontales Son Estructura de celdillas que permite la entrada y participacion sin un fin definido