WARNING:
JavaScript is turned OFF. None of the links on this concept map will
work until it is reactivated.
If you need help turning JavaScript On, click here.
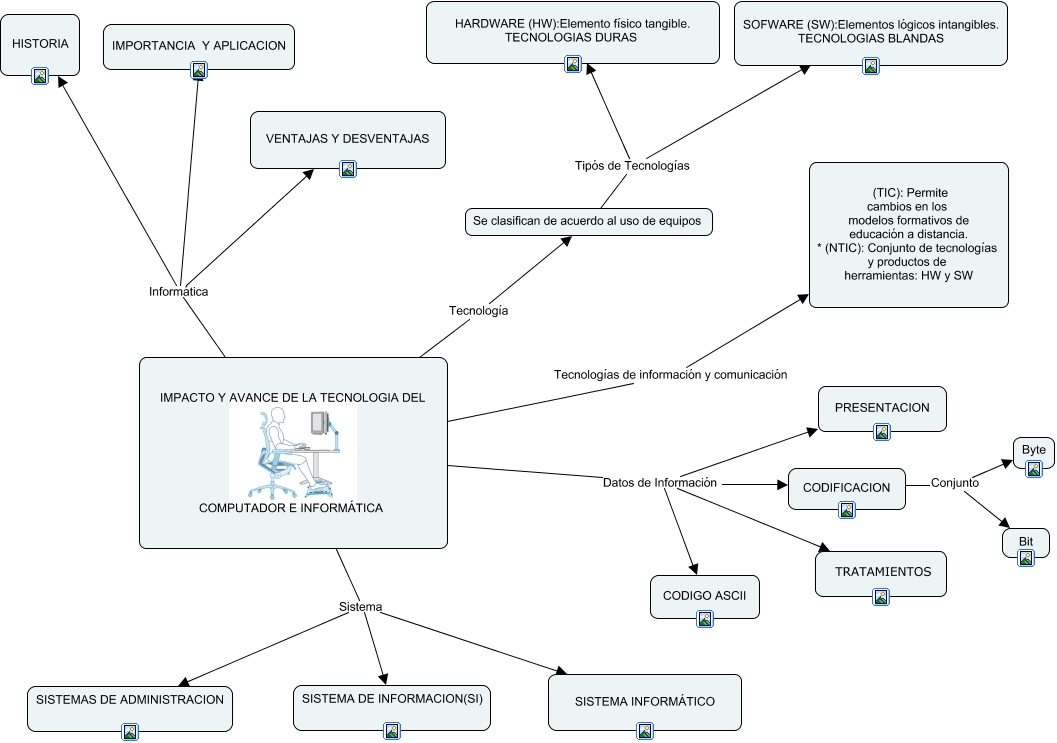
Este Cmap, tiene información relacionada con: IMPACTO Y AVANCE DE LA TECNOLOGIA DEL COMPUTADOR E INFORMATICA, IMPACTO Y AVANCE DE LA TECNOLOGIA DEL COMPUTADOR E INFORMÁTICA Tecnologías de información y comunicación (TIC): Permite cambios en los modelos formativos de educación a distancia. * (NTIC): Conjunto de tecnologías y productos de herramientas: HW y SW, IMPACTO Y AVANCE DE LA TECNOLOGIA DEL COMPUTADOR E INFORMÁTICA Sistema SISTEMA DE INFORMACION(SI), Se clasifican de acuerdo al uso de equipos Tipós de Tecnologías HARDWARE (HW):Elemento físico tangible. TECNOLOGIAS DURAS, IMPACTO Y AVANCE DE LA TECNOLOGIA DEL COMPUTADOR E INFORMÁTICA Sistema SISTEMAS DE ADMINISTRACION, CODIFICACION Conjunto Bit, IMPACTO Y AVANCE DE LA TECNOLOGIA DEL COMPUTADOR E INFORMÁTICA Sistema SISTEMA INFORMÁTICO, IMPACTO Y AVANCE DE LA TECNOLOGIA DEL COMPUTADOR E INFORMÁTICA Datos de Información CODIGO ASCII, IMPACTO Y AVANCE DE LA TECNOLOGIA DEL COMPUTADOR E INFORMÁTICA Datos de Información PRESENTACION, IMPACTO Y AVANCE DE LA TECNOLOGIA DEL COMPUTADOR E INFORMÁTICA Informática IMPORTANCIA Y APLICACION, IMPACTO Y AVANCE DE LA TECNOLOGIA DEL COMPUTADOR E INFORMÁTICA Informática VENTAJAS Y DESVENTAJAS, CODIFICACION Conjunto Byte, Se clasifican de acuerdo al uso de equipos Tipós de Tecnologías SOFWARE (SW):Elementos lógicos intangibles. TECNOLOGIAS BLANDAS, IMPACTO Y AVANCE DE LA TECNOLOGIA DEL COMPUTADOR E INFORMÁTICA Informática HISTORIA, IMPACTO Y AVANCE DE LA TECNOLOGIA DEL COMPUTADOR E INFORMÁTICA Datos de Información TRATAMIENTOS, IMPACTO Y AVANCE DE LA TECNOLOGIA DEL COMPUTADOR E INFORMÁTICA Tecnología Se clasifican de acuerdo al uso de equipos, IMPACTO Y AVANCE DE LA TECNOLOGIA DEL COMPUTADOR E INFORMÁTICA Datos de Información CODIFICACION