WARNING:
JavaScript is turned OFF. None of the links on this concept map will
work until it is reactivated.
If you need help turning JavaScript On, click here.
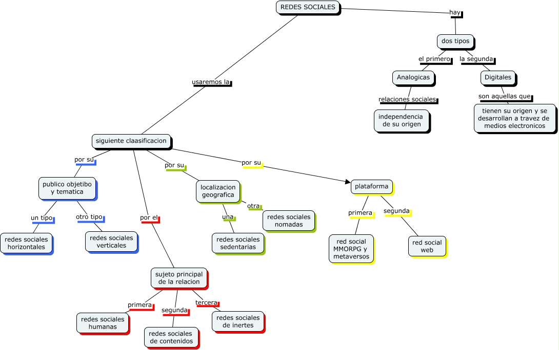
Este Cmap, tiene información relacionada con: NTICX, plataforma primera red social MMORPG y metaversos, publico objetibo y tematica otro tipo redes sociales verticales, dos tipos la segunda Digitales, REDES SOCIALES hay dos tipos, REDES SOCIALES usaremos la siguiente claasificacion, sujeto principal de la relacion segunda redes sociales de contenidos, localizacion geografica otra redes sociales nomadas, siguiente claasificacion por su localizacion geografica, plataforma segunda red social web, publico objetibo y tematica un tipo redes sociales horizontales, siguiente claasificacion por el sujeto principal de la relacion, sujeto principal de la relacion tercera redes sociales de inertes, Digitales son aquellas que tienen su origen y se desarrollan a travez de medios electronicos, siguiente claasificacion por su publico objetibo y tematica, localizacion geografica una redes sociales sedentarias, siguiente claasificacion por su plataforma, Analogicas relaciones sociales independencia de su origen, sujeto principal de la relacion primera redes sociales humanas, dos tipos el primero Analogicas