WARNING:
JavaScript is turned OFF. None of the links on this concept map will
work until it is reactivated.
If you need help turning JavaScript On, click here.
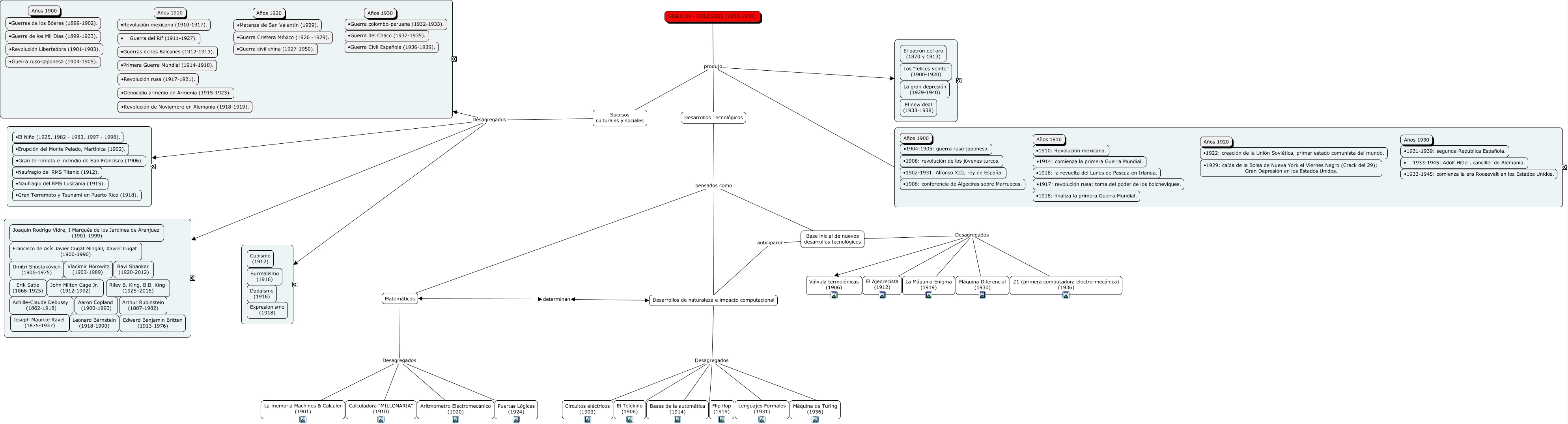
Este Cmap, tiene información relacionada con: Siglo XX, Base inicial de nuevos desarrollos tecnológicos Desagregados Válvula termoiónicas (1906), Matemáticos Desagregados La memoria Machines & Calculer (1901), Base inicial de nuevos desarrollos tecnológicos Desagregados La Máquina Enigma (1919), Matemáticos Desagregados Calculadora “MILLONARIA” (1910), Desarrollos de naturaleza e impacto computacional Desagregados El Telekino (1906), Desarrollos Tecnológicos pensados como Desarrollos de naturaleza e impacto computacional, Matemáticos Desagregados Puertas Lógicas (1924), Base inicial de nuevos desarrollos tecnológicos Desagregados El Ajedrecista (1912), Base inicial de nuevos desarrollos tecnológicos Desagregados Máquina Diferencial (1930), SIGLO XX - COLOSSUS (1900-1936) produjo Desarrollos Tecnológicos, Desarrollos de naturaleza e impacto computacional Desagregados Máquina de Turing (1936), Desarrollos de naturaleza e impacto computacional Desagregados Flip flop (1919), Desarrollos Tecnológicos pensados como Matemáticos, Base inicial de nuevos desarrollos tecnológicos anticiparon Desarrollos de naturaleza e impacto computacional, Desarrollos de naturaleza e impacto computacional Desagregados Circuitos eléctricos (1903), Desarrollos Tecnológicos pensados como Base inicial de nuevos desarrollos tecnológicos, Sucesos culturales y sociales Desagregados Arte, Matemáticos determinan Desarrollos de naturaleza e impacto computacional, Sucesos culturales y sociales Desagregados Desastres Sociales, Base inicial de nuevos desarrollos tecnológicos Desagregados Z1 (primera computadora electro-mecánica) (1936)