WARNING:
JavaScript is turned OFF. None of the links on this concept map will
work until it is reactivated.
If you need help turning JavaScript On, click here.
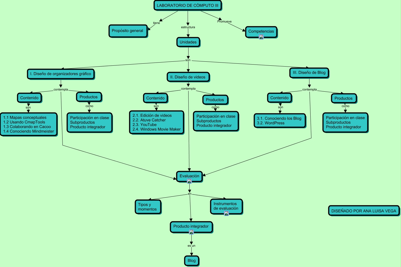
Este Cmap, tiene información relacionada con: LABORATORIO DE COMPUTO III PLAN 2015, Evaluación en Instrumentos de evaluación, III. Diseño de Blog contempla Productos, III. Diseño de Blog contempla Evaluación, Producto integrador es un Blog, Unidades son III. Diseño de Blog, Contenido son 3.1. Conociendo los Blog 3.2. WordPress, II. Diseño de videos contempla Productos, LABORATORIO DE CÓMPUTO III tiene Propósito general, Evaluación en Producto integrador, Contenido son 2.1. Edición de videos 2.2. Atuve Catcher 2.3. YouTube 2.4. Windows Movie Maker, II. Diseño de videos contempla Evaluación, I. Diseño de organizadores gráfico contempla Contenido, Productos como Participación en clase Subproductos Producto integrador, LABORATORIO DE CÓMPUTO III Promueve Competencias, Contenido son 1.1 Mapas conceptuales 1.2 Usando CmapTools 1.3 Colaborando en Cacoo 1.4 Conociendo Mindmeister, III. Diseño de Blog contempla Contenido, Unidades son II. Diseño de videos, Unidades son I. Diseño de organizadores gráfico, Productos como Participación en clase Subproductos Producto integrador, II. Diseño de videos contempla Contenido