WARNING:
JavaScript is turned OFF. None of the links on this concept map will
work until it is reactivated.
If you need help turning JavaScript On, click here.
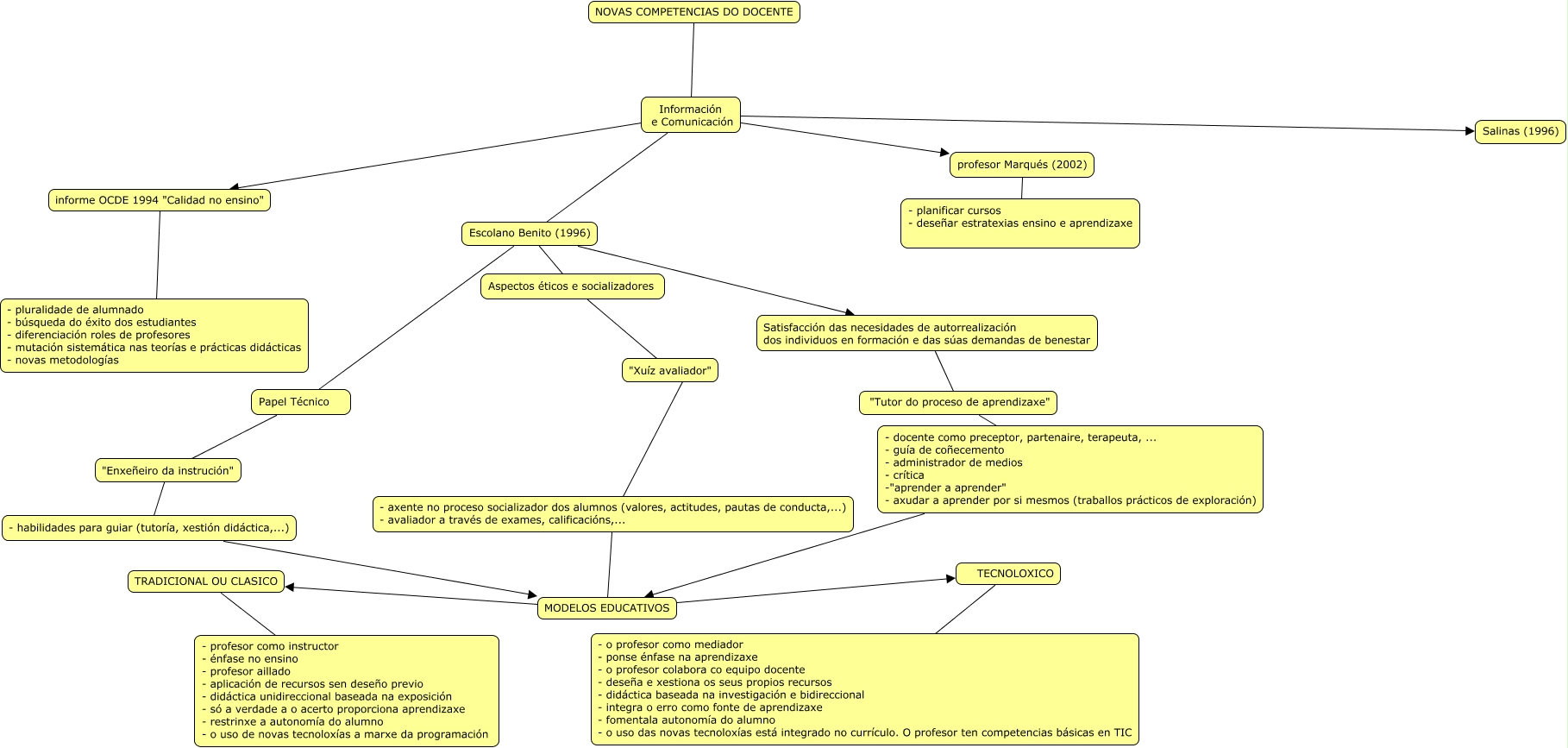
Este Cmap, tiene información relacionada con: javier, carmen, manuela, Información e Comunicación informe OCDE 1994 "Calidad no ensino", - axente no proceso socializador dos alumnos (valores, actitudes, pautas de conducta,...) - avaliador a través de exames, calificacións,... MODELOS EDUCATIVOS, Información e Comunicación Escolano Benito (1996), MODELOS EDUCATIVOS TECNOLOXICO, "Xuíz avaliador" ???? - axente no proceso socializador dos alumnos (valores, actitudes, pautas de conducta,...) - avaliador a través de exames, calificacións,..., Escolano Benito (1996) Papel Técnico, informe OCDE 1994 "Calidad no ensino" - pluralidade de alumnado - búsqueda do éxito dos estudiantes - diferenciación roles de profesores - mutación sistemática nas teorías e prácticas didácticas - novas metodologías, NOVAS COMPETENCIAS DO DOCENTE Información e Comunicación, - docente como preceptor, partenaire, terapeuta, ... - guía de coñecemento - administrador de medios - crítica -"aprender a aprender" - axudar a aprender por si mesmos (traballos prácticos de exploración) MODELOS EDUCATIVOS, Aspectos éticos e socializadores "Xuíz avaliador", TECNOLOXICO - o profesor como mediador - ponse énfase na aprendizaxe - o profesor colabora co equipo docente - deseña e xestiona os seus propios recursos - didáctica baseada na investigación e bidireccional - integra o erro como fonte de aprendizaxe - fomentala autonomía do alumno - o uso das novas tecnoloxías está integrado no currículo. O profesor ten competencias básicas en TIC, MODELOS EDUCATIVOS TRADICIONAL OU CLASICO, Satisfacción das necesidades de autorrealización dos individuos en formación e das súas demandas de benestar "Tutor do proceso de aprendizaxe", Escolano Benito (1996) Aspectos éticos e socializadores, - habilidades para guiar (tutoría, xestión didáctica,...) MODELOS EDUCATIVOS, "Enxeñeiro da instrución" - habilidades para guiar (tutoría, xestión didáctica,...), Escolano Benito (1996) Satisfacción das necesidades de autorrealización dos individuos en formación e das súas demandas de benestar, profesor Marqués (2002) - planificar cursos - deseñar estratexias ensino e aprendizaxe, "Tutor do proceso de aprendizaxe" - docente como preceptor, partenaire, terapeuta, ... - guía de coñecemento - administrador de medios - crítica -"aprender a aprender" - axudar a aprender por si mesmos (traballos prácticos de exploración), TRADICIONAL OU CLASICO - profesor como instructor - énfase no ensino - profesor aillado - aplicación de recursos sen deseño previo - didáctica unidireccional baseada na exposición - só a verdade a o acerto proporciona aprendizaxe - restrinxe a autonomía do alumno - o uso de novas tecnoloxías a marxe da programación