WARNING:
JavaScript is turned OFF. None of the links on this concept map will
work until it is reactivated.
If you need help turning JavaScript On, click here.
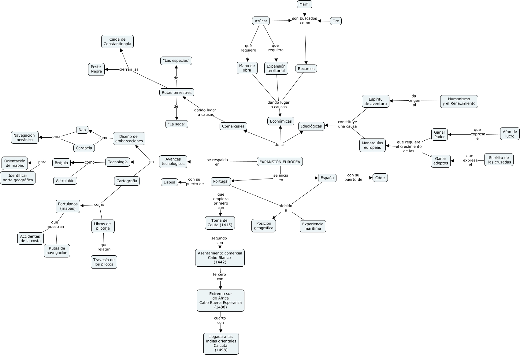
Este Cmap, tiene información relacionada con: LOS DESCUBRIMIENTOS, Cartografía como Libros de pilotaje, Nao para Navegación oceánica, Portulanos (mapas) que muestran Accidentes de la costa, Tecnología como Astrolabio, EXPANSIÓN EUROPEA se inicia en Portugal, Carabela para Navegación oceánica, Rutas terrestres cierran las Caída de Constantinopla, España con su puerto de Cádiz, Brújula para Identificar norte geográfico, EXPANSIÓN EUROPEA de la Ideológicas, Marfil son buscados como Recursos, Azúcar que requiere Mano de obra, Avances tecnológicos en Cartografía, Extremo sur de África Cabo Buena Esperanza (1488) cuarto con Llegada a las indias orientales Calcuta (1498), Tecnología como Brújula, Cartografía como Portulanos (mapas), Avances tecnológicos en Tecnología, España debido a Posición geográfica, Rutas terrestres de "Las especias", Rutas terrestres de "La seda"