WARNING:
JavaScript is turned OFF. None of the links on this concept map will
work until it is reactivated.
If you need help turning JavaScript On, click here.
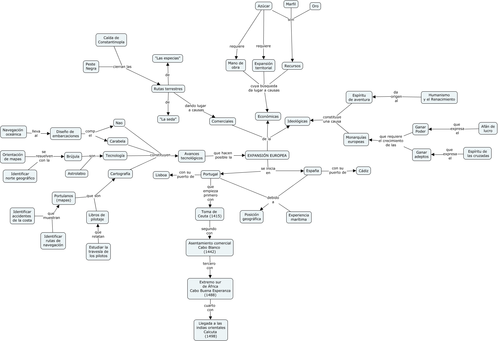
Este Cmap, tiene información relacionada con: LOS DESCUBRIMIENTOS w2, Orientación de mapas se resuelven con la Brújula, EXPANSIÓN EUROPEA se inicia en Portugal, Diseño de embarcaciones comp el Nao, España con su puerto de Cádiz, EXPANSIÓN EUROPEA de la Ideológicas, Avances tecnológicos que hacen posible la EXPANSIÓN EUROPEA, Marfil son Recursos, Brújula son Tecnología, Nao constituyen Avances tecnológicos, Extremo sur de África Cabo Buena Esperanza (1488) cuarto con Llegada a las indias orientales Calcuta (1498), Azúcar requiere Mano de obra, Portulanos (mapas) que son Cartografía, Identificar accidentes de la costa que muestran Identificar rutas de navegación, Identificar norte geográfico se resuelven con la Brújula, España debido a Posición geográfica, Diseño de embarcaciones comp el Carabela, Rutas terrestres de "Las especias", Caída de Constantinopla cierran las Rutas terrestres, Rutas terrestres de "La seda", EXPANSIÓN EUROPEA se inicia en España