WARNING:
JavaScript is turned OFF. None of the links on this concept map will
work until it is reactivated.
If you need help turning JavaScript On, click here.
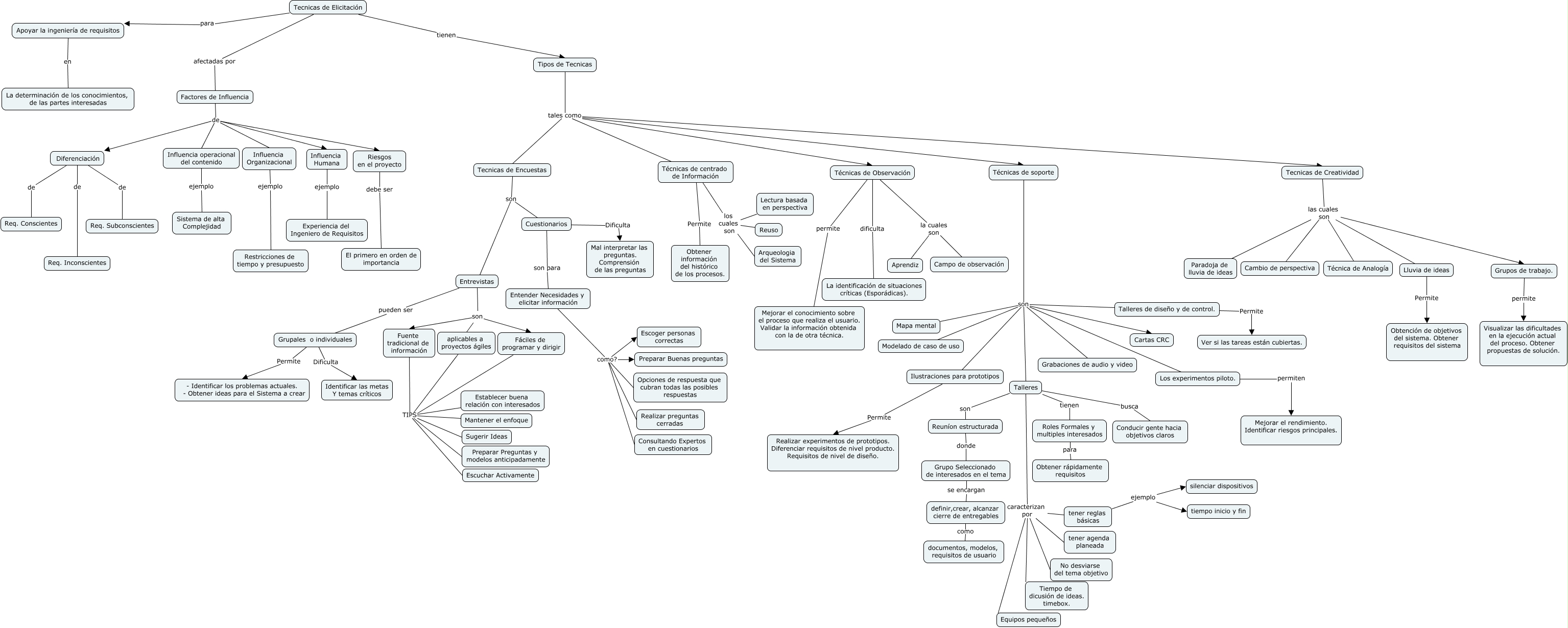
Este Cmap, tiene información relacionada con: Tecnicas de Elicitación part1, Los experimentos piloto. permiten Mejorar el rendimiento. Identificar riesgos principales., Entrevistas son Fuente tradicional de información, aplicables a proyectos ágiles TIPS Escuchar Activamente, Técnicas de centrado de Información los cuales son Lectura basada en perspectiva, Técnicas de centrado de Información los cuales son Reuso, tener reglas básicas ejemplo silenciar dispositivos, Técnicas de soporte son Los experimentos piloto., Tipos de Tecnicas tales como Técnicas de Observación, Diferenciación de Req. Inconscientes, Cuestionarios son para Entender Necesidades y elicitar información, Tecnicas de Encuestas son Cuestionarios, Fuente tradicional de información TIPS Sugerir Ideas, Fuente tradicional de información TIPS Mantener el enfoque, Talleres caracterizan por Equipos pequeños, Tipos de Tecnicas tales como Tecnicas de Creatividad, Diferenciación de Req. Subconscientes, Opciones de respuesta que cubran todas las posibles respuestas como? Escoger personas correctas, Talleres son Reuníon estructurada, Influencia Humana ejemplo Experiencia del Ingeniero de Requisitos, tener reglas básicas caracterizan por No desviarse del tema objetivo