WARNING:
JavaScript is turned OFF. None of the links on this concept map will
work until it is reactivated.
If you need help turning JavaScript On, click here.
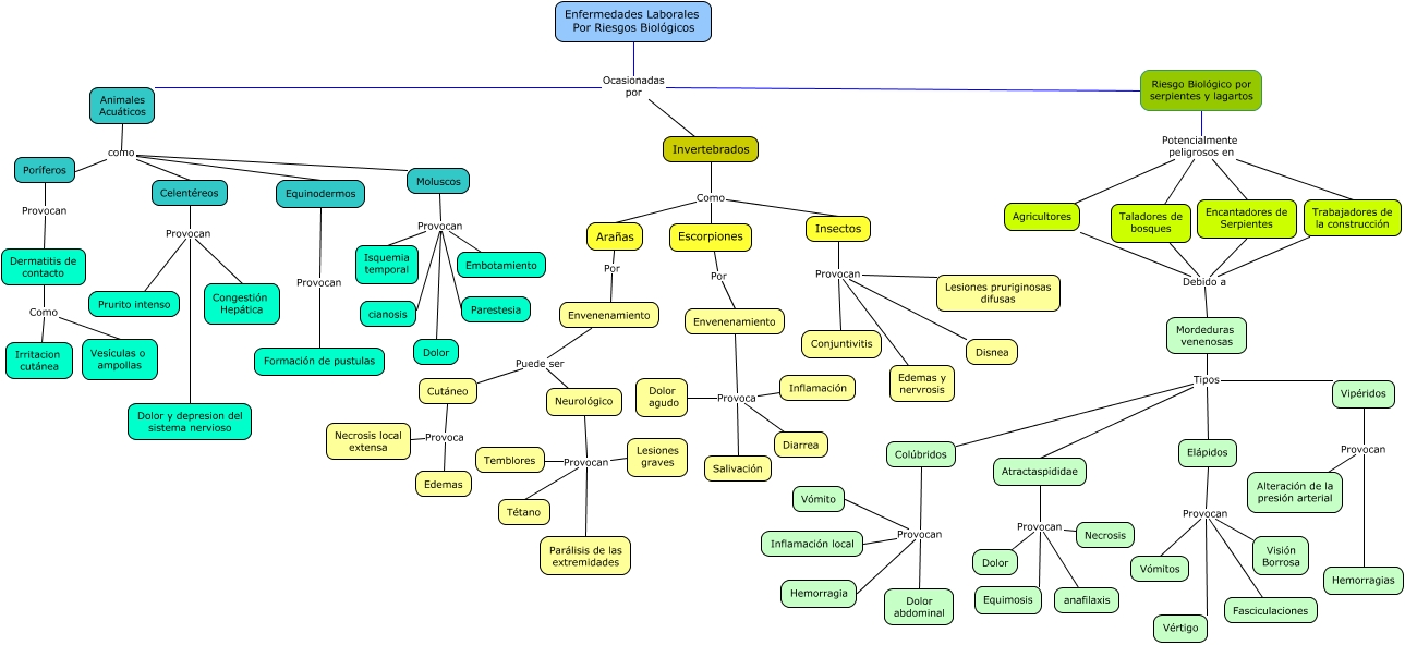
Este Cmap, tiene información relacionada con: riesgos-biológicos2, Celentéreos Provocan Dolor y depresion del sistema nervioso, Animales Acuáticos como Poríferos, Moluscos Provocan Parestesia, Vipéridos Provocan Alteración de la presión arterial, Moluscos Provocan Isquemia temporal, Celentéreos Provocan Congestión Hepática, Insectos Provocan Disnea, Dermatitis de contacto Como Vesículas o ampollas, Elápidos Provocan Visión Borrosa, Neurológico Provocan Tétano, Moluscos Provocan Embotamiento, Vipéridos Provocan Hemorragias, Mordeduras venenosas Tipos Vipéridos, Equinodermos Provocan Formación de pustulas, Moluscos Provocan cianosis, Arañas Por Envenenamiento, Atractaspididae Provocan Equimosis, Enfermedades Laborales Por Riesgos Biológicos Ocasionadas por Riesgo Biológico por serpientes y lagartos, Invertebrados Como Insectos, Envenenamiento Puede ser Cutáneo