WARNING:
JavaScript is turned OFF. None of the links on this concept map will
work until it is reactivated.
If you need help turning JavaScript On, click here.
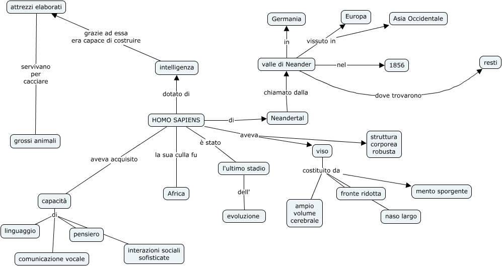
Questa Cmap, creata con IHMC CmapTools, contiene informazioni relative a: gruppo 3, viso costituito da mento sporgente, viso costituito da ampio volume cerebrale, capacità di comunicazione vocale, HOMO SAPIENS di Neandertal, HOMO SAPIENS aveva viso, HOMO SAPIENS è stato l'ultimo stadio, capacità di linguaggio, viso costituito da fronte ridotta, viso costituito da naso largo, valle di Neander vissuto in Europa, Neandertal chiamato dalla valle di Neander, valle di Neander vissuto in Asia Occidentale, capacità di pensiero, intelligenza grazie ad essa era capace di costruire attrezzi elaborati, valle di Neander nel 1856, HOMO SAPIENS la sua culla fu Africa, HOMO SAPIENS dotato di intelligenza, HOMO SAPIENS aveva acquisito capacità, valle di Neander in Germania, attrezzi elaborati servivano per cacciare grossi animali