WARNING:
JavaScript is turned OFF. None of the links on this concept map will
work until it is reactivated.
If you need help turning JavaScript On, click here.
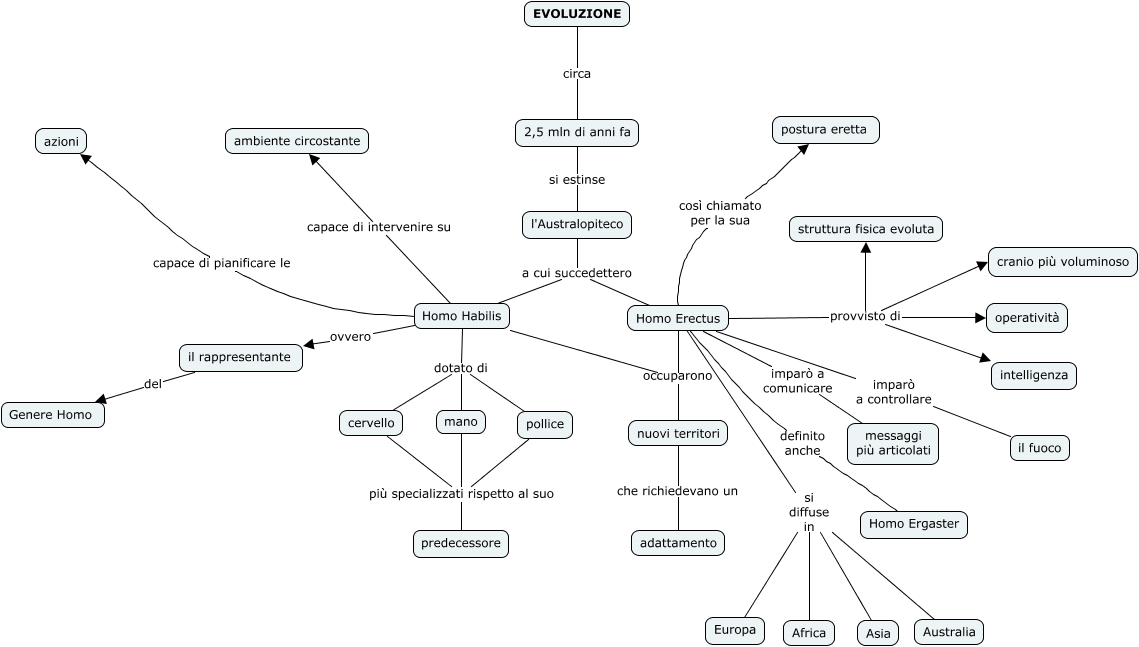
Questa Cmap, creata con IHMC CmapTools, contiene informazioni relative a: gruppo 5, Homo Erectus così chiamato per la sua postura eretta, Homo Habilis capace di intervenire su ambiente circostante, mano più specializzati rispetto al suo predecessore, 2,5 mln di anni fa si estinse l'Australopiteco, l'Australopiteco a cui succedettero Homo Erectus, Homo Habilis dotato di cervello, Homo Habilis capace di pianificare le azioni, il rappresentante del Genere Homo, nuovi territori che richiedevano un adattamento, Homo Erectus imparò a comunicare messaggi più articolati, pollice più specializzati rispetto al suo predecessore, cervello più specializzati rispetto al suo predecessore, Homo Erectus provvisto di struttura fisica evoluta, Homo Erectus imparò a controllare il fuoco, Homo Erectus provvisto di intelligenza, EVOLUZIONE circa 2,5 mln di anni fa, Homo Erectus provvisto di cranio più voluminoso, Homo Habilis ovvero il rappresentante, Homo Erectus si diffuse in Asia, Homo Habilis occuparono nuovi territori