WARNING:
JavaScript is turned OFF. None of the links on this concept map will
work until it is reactivated.
If you need help turning JavaScript On, click here.
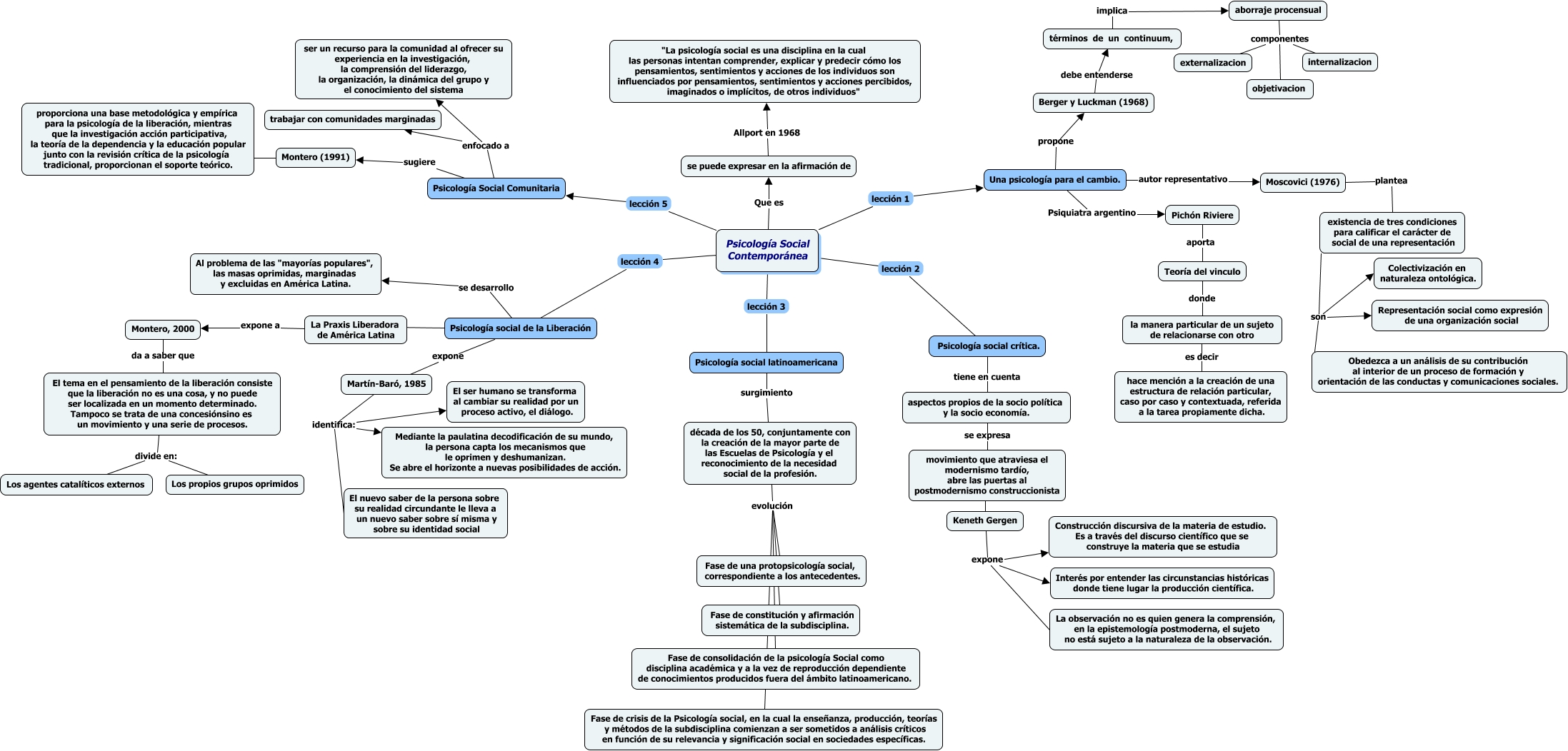
Este Cmap, tiene información relacionada con: psicologia social, términos de un continuum, implica aborraje procensual, Una psicología para el cambio. autor representativo Moscovici (1976), Psicología Social Comunitaria enfocado a trabajar con comunidades marginadas, Montero (1991) ???? proporciona una base metodológica y empírica para la psicología de la liberación, mientras que la investigación acción participativa, la teoría de la dependencia y la educación popular junto con la revisión crítica de la psicología tradicional, proporcionan el soporte teórico., década de los 50, conjuntamente con la creación de la mayor parte de las Escuelas de Psicología y el reconocimiento de la necesidad social de la profesión. evolución Fase de consolidación de la psicología Social como disciplina académica y a la vez de reproducción dependiente de conocimientos producidos fuera del ámbito latinoamericano., Psicología Social Contemporánea lección 4 Psicología social de la Liberación, Psicología social de la Liberación expone Martín-Baró, 1985, Martín-Baró, 1985 identifica: Mediante la paulatina decodificación de su mundo, la persona capta los mecanismos que le oprimen y deshumanizan. Se abre el horizonte a nuevas posibilidades de acción., Una psicología para el cambio. Psiquiatra argentino Pichón Riviere, Psicología Social Comunitaria sugiere Montero (1991), Psicología Social Contemporánea Que es se puede expresar en la afirmación de, Keneth Gergen expone La observación no es quien genera la comprensión, en la epistemología postmoderna, el sujeto no está sujeto a la naturaleza de la observación., Keneth Gergen expone Interés por entender las circunstancias históricas donde tiene lugar la producción científica., aborraje procensual componentes objetivacion, Pichón Riviere aporta Teoría del vinculo, Teoría del vinculo donde la manera particular de un sujeto de relacionarse con otro, Psicología social latinoamericana surgimiento década de los 50, conjuntamente con la creación de la mayor parte de las Escuelas de Psicología y el reconocimiento de la necesidad social de la profesión., Martín-Baró, 1985 identifica: El nuevo saber de la persona sobre su realidad circundante le lleva a un nuevo saber sobre sí misma y sobre su identidad social, Berger y Luckman (1968) debe entenderse términos de un continuum,, década de los 50, conjuntamente con la creación de la mayor parte de las Escuelas de Psicología y el reconocimiento de la necesidad social de la profesión. evolución Fase de una protopsicología social, correspondiente a los antecedentes.