WARNING:
JavaScript is turned OFF. None of the links on this concept map will
work until it is reactivated.
If you need help turning JavaScript On, click here.
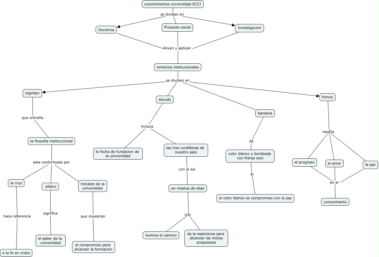
Este Cmap, tiene información relacionada con: conocimiento, Proyecto social llevan y aplican simbolos institucionales, logotipo que entraña la filosofia instituccional, las tres cordilleras de nuestro pais con el sol en medios de ellas, en medios de ellas nos da la esperanza para alcanzar las metas propuestas, el progreso en el conocimiento, Docencia llevan y aplican simbolos institucionales, Investigacion llevan y aplican simbolos institucionales, simbolos institucionales se dividen en escudo, conocimientos universidad ECCI se dividen en Docencia, la paz en el conocimiento, ellibro significa el saber de la universidad, la filosofia instituccional esta conformado por ellibro, escudo incluye las tres cordilleras de nuestro pais, el amor en el conocimiento, escudo incluye la fecha de fundacion de la universidad, la cruz hace referencia a la fe en cristo, conocimientos universidad ECCI se dividen en Investigacion, simbolos institucionales se dividen en bandera, himno resalta el progreso, conocimientos universidad ECCI se dividen en Proyecto social