WARNING:
JavaScript is turned OFF. None of the links on this concept map will
work until it is reactivated.
If you need help turning JavaScript On, click here.
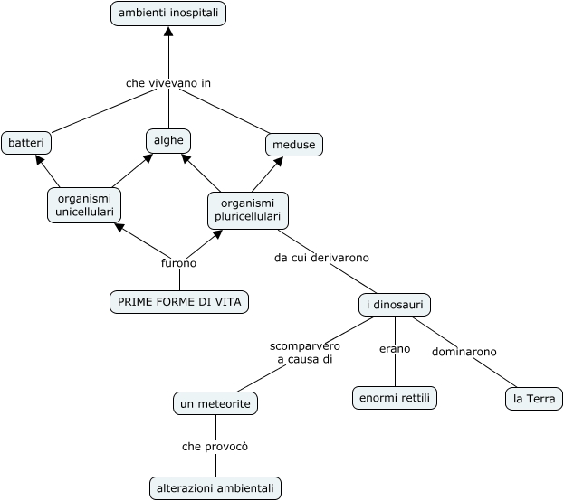
Questa Cmap, creata con IHMC CmapTools, contiene informazioni relative a: L'origine e lo sviluppo della vita (1), i dinosauri scomparvero a causa di un meteorite, organismi pluricellulari ???? alghe, organismi pluricellulari da cui derivarono i dinosauri, i dinosauri dominarono la Terra, organismi pluricellulari ???? meduse, PRIME FORME DI VITA furono organismi pluricellulari, i dinosauri erano enormi rettili, organismi unicellulari ???? alghe, PRIME FORME DI VITA furono organismi unicellulari, un meteorite che provocò alterazioni ambientali, batteri che vivevano in ambienti inospitali, meduse che vivevano in ambienti inospitali, organismi unicellulari ???? batteri, alghe che vivevano in ambienti inospitali