WARNING:
JavaScript is turned OFF. None of the links on this concept map will
work until it is reactivated.
If you need help turning JavaScript On, click here.
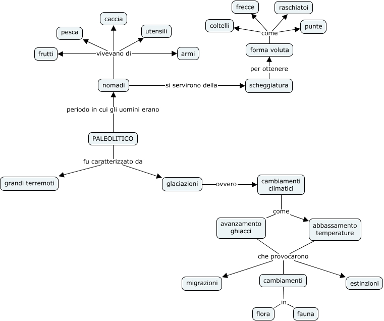
Questa Cmap, creata con IHMC CmapTools, contiene informazioni relative a: Il Paleolitico (2), cambiamenti climatici come abbassamento temperature, cambiamenti in fauna, forma voluta come raschiatoi, glaciazioni ovvero cambiamenti climatici, nomadi vivevano di armi, nomadi vivevano di utensili, PALEOLITICO fu caratterizzato da glaciazioni, cambiamenti climatici come avanzamento ghiacci, PALEOLITICO fu caratterizzato da grandi terremoti, scheggiatura per ottenere forma voluta, nomadi vivevano di frutti, abbassamento temperature che provocarono cambiamenti, avanzamento ghiacci che provocarono estinzioni, avanzamento ghiacci che provocarono cambiamenti, cambiamenti in flora, avanzamento ghiacci che provocarono migrazioni, abbassamento temperature che provocarono migrazioni, nomadi vivevano di pesca, PALEOLITICO periodo in cui gli uomini erano nomadi, forma voluta come frecce