WARNING:
JavaScript is turned OFF. None of the links on this concept map will
work until it is reactivated.
If you need help turning JavaScript On, click here.
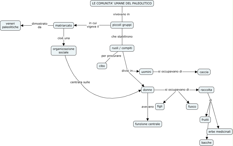
Questa Cmap, creata con IHMC CmapTools, contiene informazioni relative a: 4_Le comunità umane del Paleolitico, raccolta di frutti, donne avevano funzione centrale, raccolta di erbe medicinali, donne si occupavano di fuoco, matriarcato cioè una organizzazione sociale, donne si occupavano di figli, matriarcato dimostrato da veneri paleolitiche, piccoli gruppi in cui vigeva il matriarcato, ruoli / compiti divisi in donne, donne si occupavano di raccolta, piccoli gruppi che stabilirono ruoli / compiti, organizzazione sociale centrata sulle donne, ruoli / compiti divisi in uomini, LE COMUNITA' UMANE DEL PALEOLITICO vivevano in piccoli gruppi, ruoli / compiti per procurare cibo, uomini si occupavano di caccia, raccolta di bacche