WARNING:
JavaScript is turned OFF. None of the links on this concept map will
work until it is reactivated.
If you need help turning JavaScript On, click here.
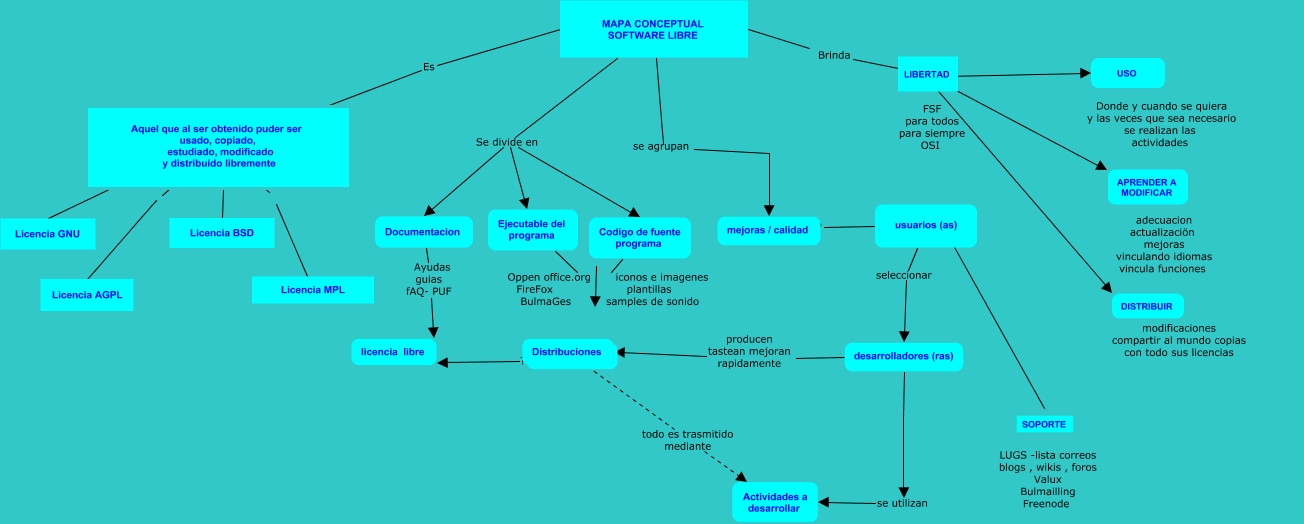
Este Cmap, tiene información relacionada con: Mapa conceptual software libre FABIAN, Documentacion Ayudas guias fAQ- PUF licencia libre, Codigo de fuente programa Oppen office.org iconos e imagenes FireFox plantillas BulmaGes samples de sonido, usuarios (as) seleccionar desarrolladores (ras), LIBERTAD ???? APRENDER A MODIFICAR, Aquel que al ser obtenido puder ser usado, copiado, estudiado, modificado y distribuido libremente Licencia GNU, MAPA CONCEPTUAL SOFTWARE LIBRE Se divide en Ejecutable del programa, MAPA CONCEPTUAL SOFTWARE LIBRE se agrupan mejoras / calidad, desarrolladores (ras) se utilizan Actividades a desarrollar, usuarios (as) ????, MAPA CONCEPTUAL SOFTWARE LIBRE Se divide en Codigo de fuente programa, Ejecutable del programa Oppen office.org iconos e imagenes FireFox plantillas BulmaGes samples de sonido, LIBERTAD ???? USO, MAPA CONCEPTUAL SOFTWARE LIBRE Brinda LIBERTAD, MAPA CONCEPTUAL SOFTWARE LIBRE Se divide en Documentacion, Aquel que al ser obtenido puder ser usado, copiado, estudiado, modificado y distribuido libremente Licencia MPL, desarrolladores (ras) producen tastean mejoran rapidamente Distribuciones, Aquel que al ser obtenido puder ser usado, copiado, estudiado, modificado y distribuido libremente Licencia AGPL, Aquel que al ser obtenido puder ser usado, copiado, estudiado, modificado y distribuido libremente Es MAPA CONCEPTUAL SOFTWARE LIBRE, Aquel que al ser obtenido puder ser usado, copiado, estudiado, modificado y distribuido libremente ???? Licencia BSD, mejoras / calidad ???? usuarios (as)