WARNING:
JavaScript is turned OFF. None of the links on this concept map will
work until it is reactivated.
If you need help turning JavaScript On, click here.
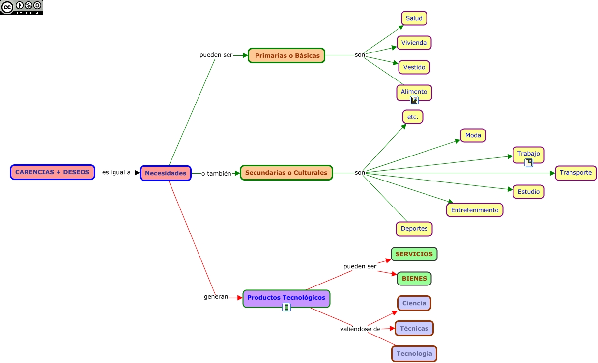
Este Cmap, tiene información relacionada con: TECNOLOGÍA-NECESIDADES 2, Primarias o Básicas son Alimento, Necesidades pueden ser Primarias o Básicas, CARENCIAS + DESEOS es igual a Necesidades, Productos Tecnológicos valiéndose de Tecnología, Primarias o Básicas son Vestido, Primarias o Básicas son Salud, Productos Tecnológicos pueden ser SERVICIOS, Secundarias o Culturales son Deportes, Secundarias o Culturales son Moda, Productos Tecnológicos valiéndose de Técnicas, Secundarias o Culturales son etc., Productos Tecnológicos pueden ser BIENES, Primarias o Básicas son Vivienda, Secundarias o Culturales son Trabajo, Secundarias o Culturales son Estudio, Secundarias o Culturales son Entretenimiento, Necesidades o también Secundarias o Culturales, Productos Tecnológicos valiéndose de Ciencia, Secundarias o Culturales son Transporte, Necesidades generan Productos Tecnológicos