WARNING:
JavaScript is turned OFF. None of the links on this concept map will
work until it is reactivated.
If you need help turning JavaScript On, click here.
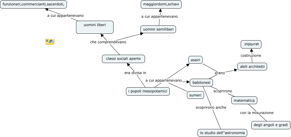
Questa Cmap, creata con IHMC CmapTools, contiene informazioni relative a: lauzi, linda, iacopo, micele, classi sociali aperte che comprendevano uomini semiliberi, i popoli mesopotamici era divisa in classi sociali aperte, abili architetti costruzione ziqqurat, i popoli mesopotamici a cui appartenevano assiri, classi sociali aperte che comprendevano uomini liberi, i popoli mesopotamici a cui appartenevano sumeri, assiri erano abili architetti, babilonesi scoprirono matematica, babilonesi scoprirono anche lo studio dell''astronomia, uomini semiliberi a cui appartenevano maggiordomi,schavi, uomini liberi a cui appartenevano funzionari,commercianti,sacerdoti,, i popoli mesopotamici a cui appartenevano babilonesi, babilonesi erano abili architetti, matematica con la misurazione degli angoli e gradi