WARNING:
JavaScript is turned OFF. None of the links on this concept map will
work until it is reactivated.
If you need help turning JavaScript On, click here.
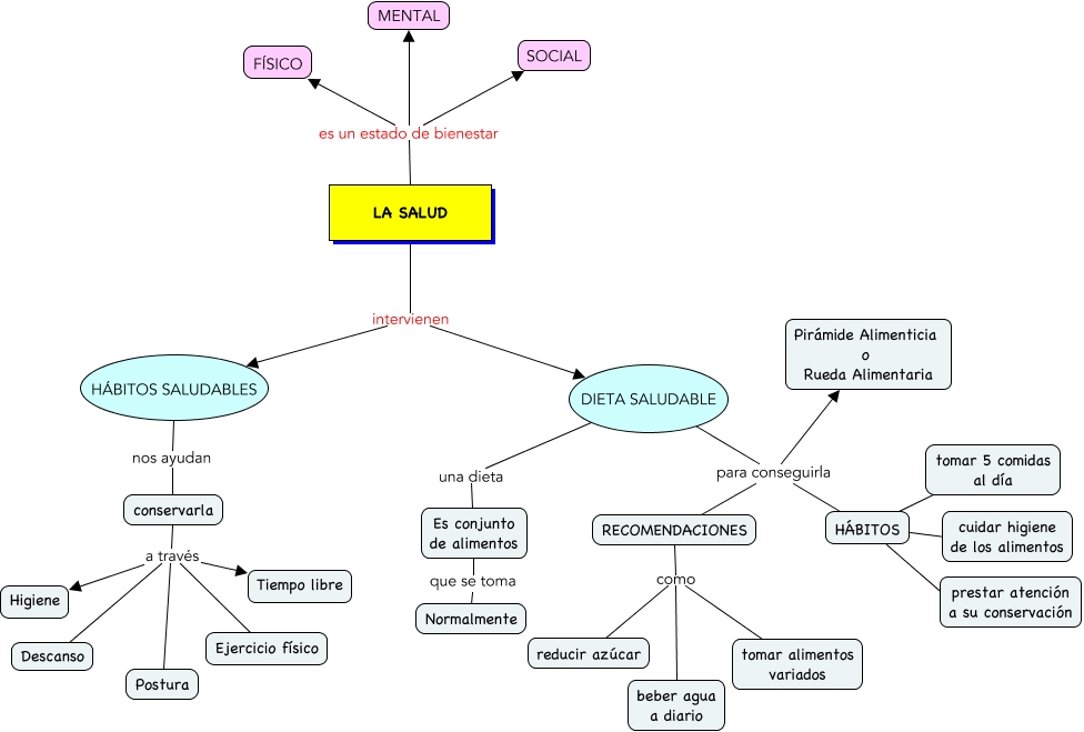
Este Cmap, tiene información relacionada con: La Salud, LA SALUD es un estado de bienestar SOCIAL, DIETA SALUDABLE para conseguirla Pirámide Alimenticia o Rueda Alimentaria, Es conjunto de alimentos que se toma Normalmente, HÁBITOS SALUDABLES nos ayudan conservarla, HÁBITOS ???? cuidar higiene de los alimentos, DIETA SALUDABLE una dieta Es conjunto de alimentos, conservarla a través Postura, LA SALUD intervienen HÁBITOS SALUDABLES, DIETA SALUDABLE para conseguirla RECOMENDACIONES, LA SALUD es un estado de bienestar FÍSICO, conservarla a través Tiempo libre, RECOMENDACIONES como tomar alimentos variados, conservarla a través Descanso, LA SALUD intervienen DIETA SALUDABLE, RECOMENDACIONES como beber agua a diario, conservarla a través Higiene, HÁBITOS ???? tomar 5 comidas al día, HÁBITOS ???? prestar atención a su conservación, RECOMENDACIONES como reducir azúcar, conservarla a través Ejercicio físico