WARNING:
JavaScript is turned OFF. None of the links on this concept map will
work until it is reactivated.
If you need help turning JavaScript On, click here.
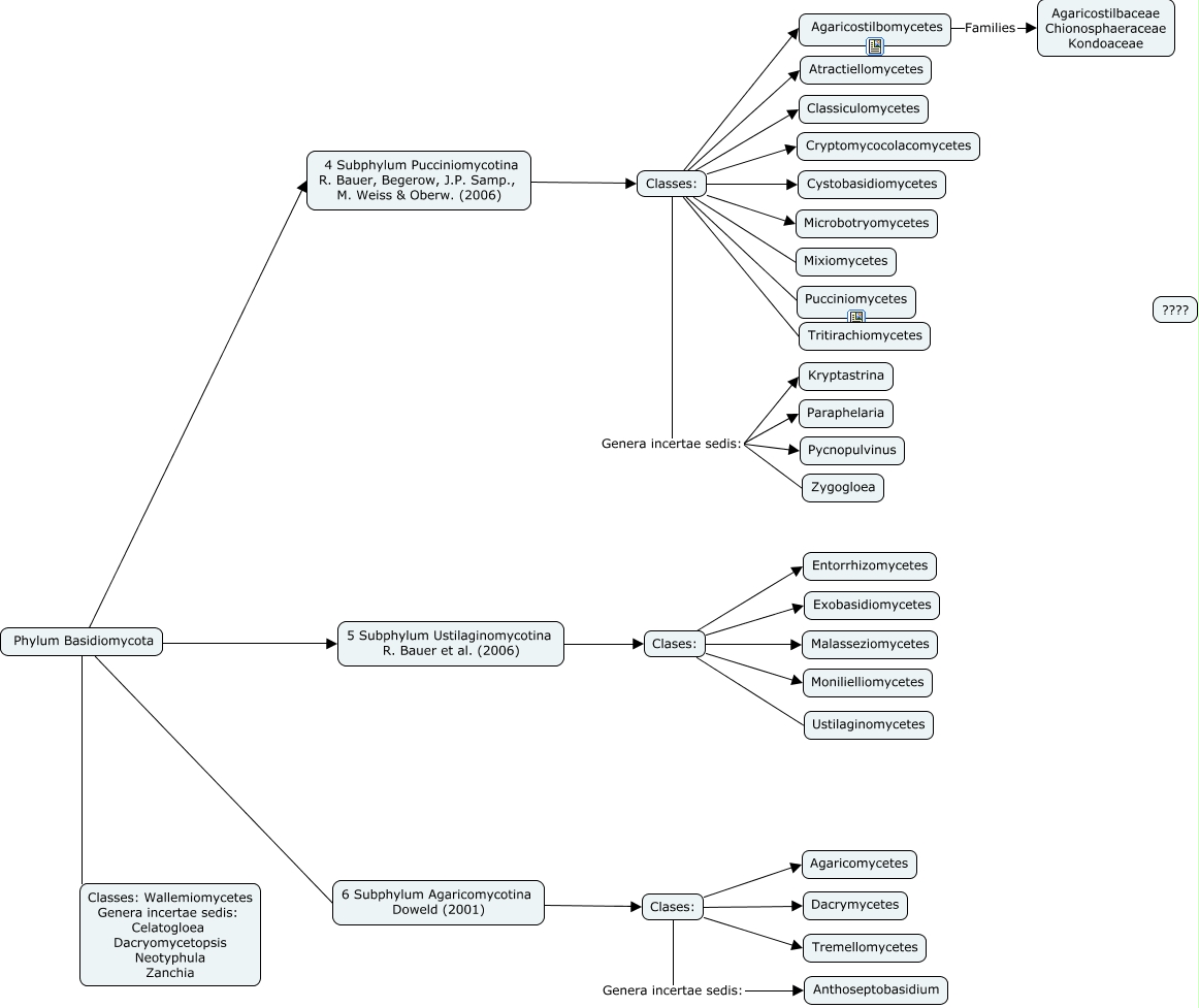
Este Cmap, tiene información relacionada con: basidiomicotina, Classes: Pucciniomycetes, 5 Subphylum Ustilaginomycotina R. Bauer et al. (2006) Clases:, Phylum Basidiomycota 5 Subphylum Ustilaginomycotina R. Bauer et al. (2006), Agaricostilbomycetes Families Agaricostilbaceae Chionosphaeraceae Kondoaceae, Classes: Mixiomycetes, Classes: Microbotryomycetes, Clases: Genera incertae sedis: Anthoseptobasidium, Clases: Ustilaginomycetes, Classes: Genera incertae sedis: Paraphelaria, 4 Subphylum Pucciniomycotina R. Bauer, Begerow, J.P. Samp., M. Weiss & Oberw. (2006) Classes:, Classes: Genera incertae sedis: Kryptastrina, Classes: Agaricostilbomycetes, Phylum Basidiomycota Classes: Wallemiomycetes Genera incertae sedis: Celatogloea Dacryomycetopsis Neotyphula Zanchia, Classes: Tritirachiomycetes, Classes: Atractiellomycetes, Clases: Dacrymycetes, Classes: Genera incertae sedis: Zygogloea, Classes: Genera incertae sedis: Pycnopulvinus, Clases: Monilielliomycetes, Clases: Entorrhizomycetes