WARNING:
JavaScript is turned OFF. None of the links on this concept map will
work until it is reactivated.
If you need help turning JavaScript On, click here.
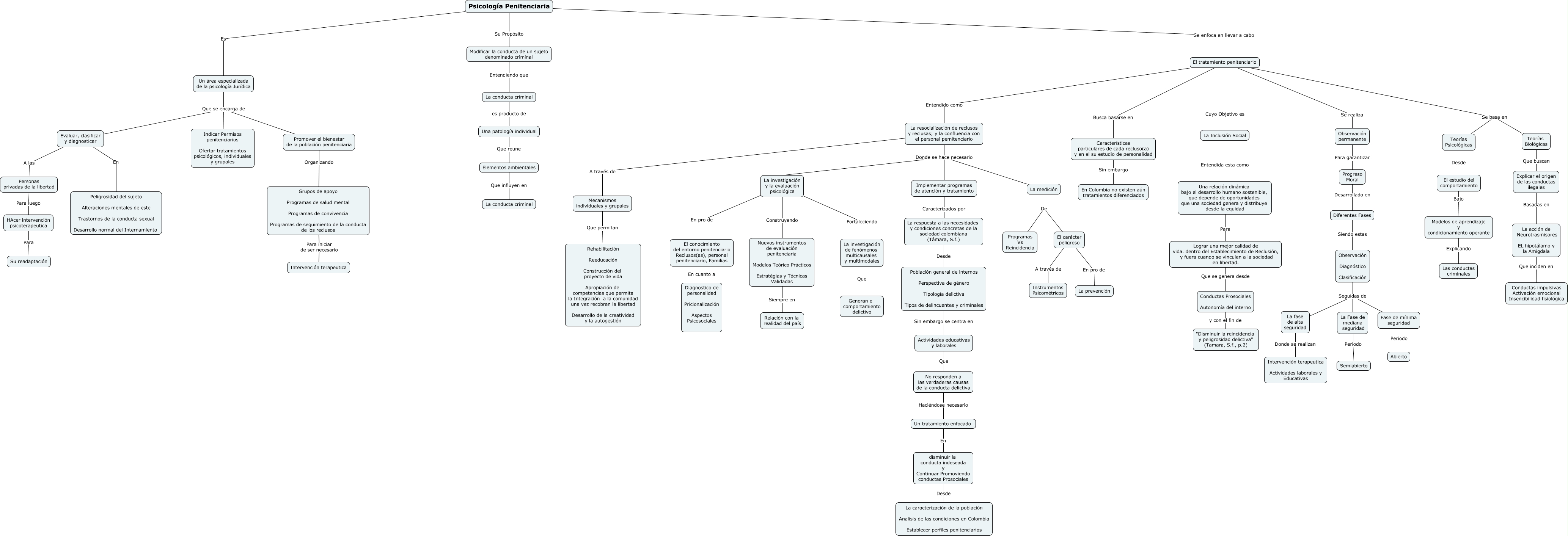
Este Cmap, tiene información relacionada con: Psicología Penitenciaria, Fase de mínima seguridad Periodo Abierto, El conocimiento del entorno penitenciario Reclusos(as), personal penitenciario, Familias En cuanto a Diagnostico de personalidad Pricionalización Aspectos Psicosociales, La medición De El carácter peligroso, Características particulares de cada recluso(a) y en el su estudio de personalidad Sin embargo En Colombia no existen aún tratamientos diferenciados, Evaluar, clasificar y diagnosticar En Peligrosidad del sujeto Alteraciones mentales de este Trastornos de la conducta sexual Desarrollo normal del Internamiento, El tratamiento penitenciario Entendido como La resocialización de reclusos y reclusas; y la confluencia con el personal pemitenciario, Actividades educativas y laborales Que No responden a las verdaderas causas de la conducta delictiva, Un área especializada de la psicología Jurídica Que se encarga de Indicar Permisos penitenciarios Ofertar tratamientos psicológicos, individuales y grupales, Mecanismos individuales y grupales Que permitan Rehabilitación Reeducación Construcción del proyecto de vida Apropiación de competencias que permita la Integración a la comunidad una vez recobran la libertad Desarrollo de la creatividad y la autogestión, Un área especializada de la psicología Jurídica Que se encarga de Evaluar, clasificar y diagnosticar, Psicología Penitenciaria Se enfoca en llevar a cabo El tratamiento penitenciario, El tratamiento penitenciario Se realiza Observación permanente, La Inclusión Social Entendida esta como Una relación dinámica bajo el desarrollo humano sostenible, que depende de oportunidades que una sociedad genera y distribuye desde la equidad, Un área especializada de la psicología Jurídica Que se encarga de Promover el bienestar de la población penitenciaria, El carácter peligroso En pro de La prevención, Una patología individual Que reune Elementos ambientales, No responden a las verdaderas causas de la conducta delictiva Haciéndose necesario Un tratamiento enfocado, Teorías Psicológicas Desde El estudio del comportamiento, HAcer intervención psicoterapeutica Para Su readaptación, La investigación y la evaluación psicológica Construyendo Nuevos instrumentos de evaluación penitenciaria Modelos Teórico Prácticos Estratégias y Técnicas Validadas