WARNING:
JavaScript is turned OFF. None of the links on this concept map will
work until it is reactivated.
If you need help turning JavaScript On, click here.
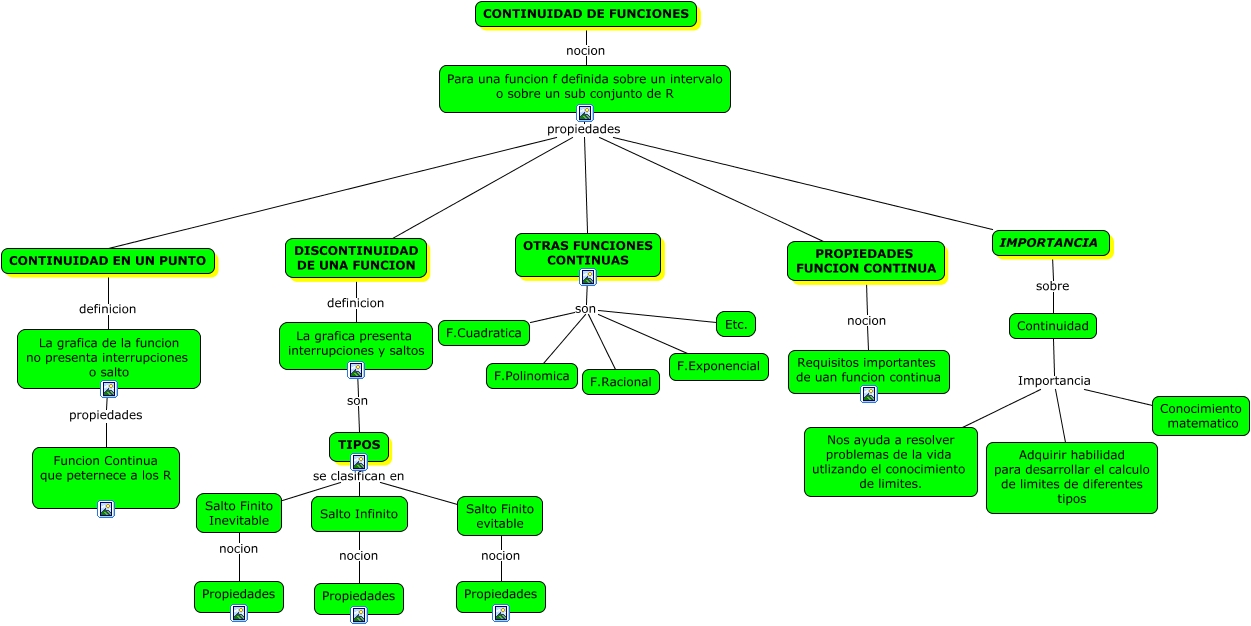
Este Cmap, tiene información relacionada con: CONTINUIDAD DE FUNCIONES, Salto Finito evitable nocion Propiedades, OTRAS FUNCIONES CONTINUAS son F.Polinomica, Salto Infinito nocion Propiedades, IMPORTANCIA sobre Continuidad, Para una funcion f definida sobre un intervalo o sobre un sub conjunto de R propiedades DISCONTINUIDAD DE UNA FUNCION, Continuidad Importancia Nos ayuda a resolver problemas de la vida utlizando el conocimiento de limites., TIPOS se clasifican en Salto Infinito, Salto Finito Inevitable nocion Propiedades, CONTINUIDAD EN UN PUNTO definicion La grafica de la funcion no presenta interrupciones o salto, La grafica de la funcion no presenta interrupciones o salto propiedades Funcion Continua que peternece a los R, La grafica presenta interrupciones y saltos son TIPOS, PROPIEDADES FUNCION CONTINUA nocion Requisitos importantes de uan funcion continua, DISCONTINUIDAD DE UNA FUNCION definicion La grafica presenta interrupciones y saltos, Para una funcion f definida sobre un intervalo o sobre un sub conjunto de R propiedades OTRAS FUNCIONES CONTINUAS, TIPOS se clasifican en Salto Finito evitable, OTRAS FUNCIONES CONTINUAS son F.Cuadratica, Para una funcion f definida sobre un intervalo o sobre un sub conjunto de R propiedades CONTINUIDAD EN UN PUNTO, OTRAS FUNCIONES CONTINUAS son F.Racional, Continuidad Importancia Conocimiento matematico, OTRAS FUNCIONES CONTINUAS son Etc.