WARNING:
JavaScript is turned OFF. None of the links on this concept map will
work until it is reactivated.
If you need help turning JavaScript On, click here.
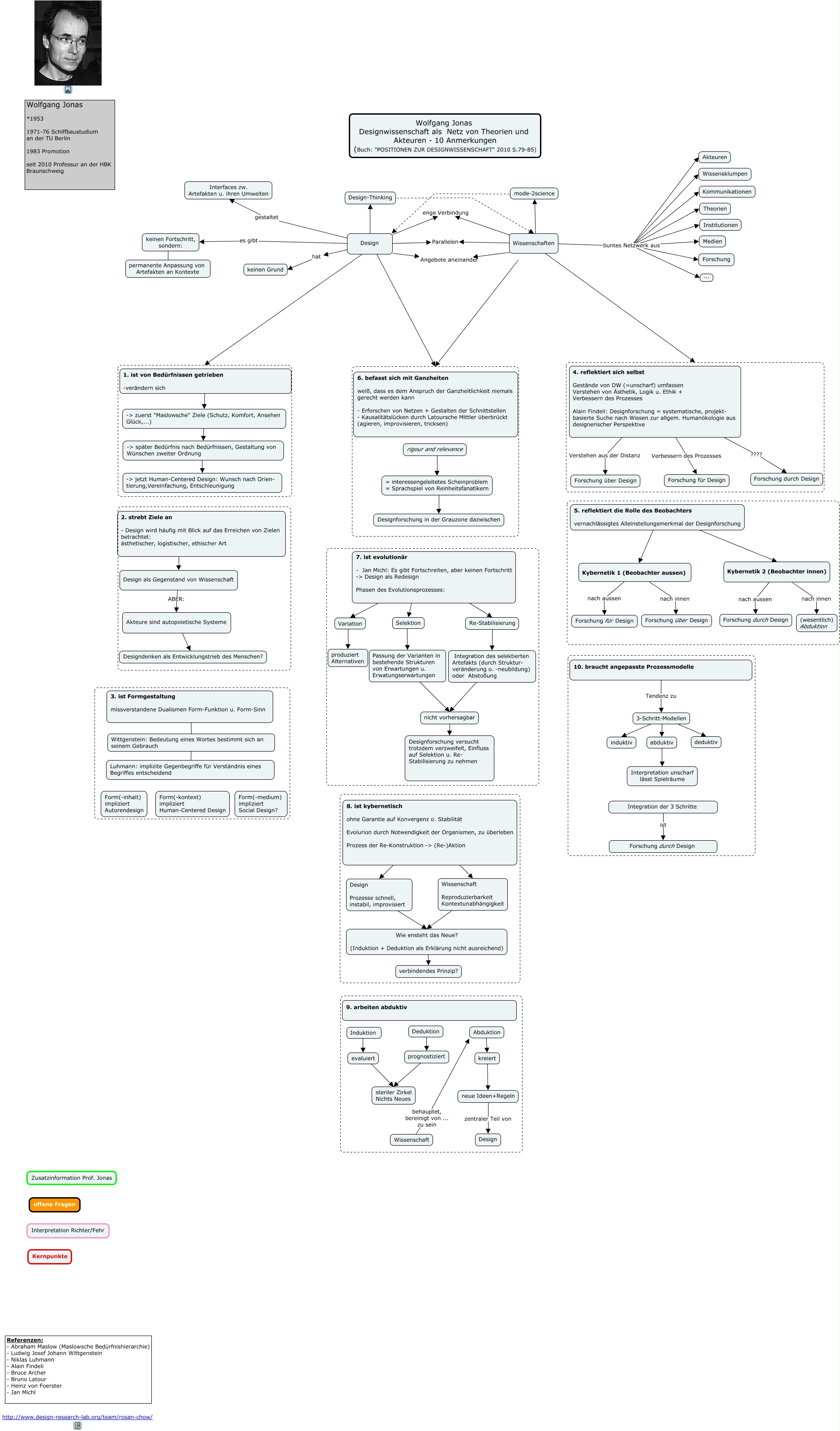
Dieses mit IHMC CmapTools erstellte CMap hat Informationen bezüglich: Zingler_Wolfgang Jonas, 5. reflektiert die Rolle des Beobachters vernachlässigtes Alleinstellungsmerkmal der Designforschung ???? Kybernetik 2 (Beobachter innen), 8. ist kybernetisch ohne Garantie auf Konvergenz o. Stabilität Evolurion durch Notwendigkeit der Organismen, zu überleben Prozess der Re-Konstruktion -> (Re-)Aktion ???? Design Prozesse schnell, instabil, improvisiert, 8. ist kybernetisch ohne Garantie auf Konvergenz o. Stabilität Evolurion durch Notwendigkeit der Organismen, zu überleben Prozess der Re-Konstruktion -> (Re-)Aktion ???? Wissenschaft Reproduzierbarkeit Kontextunabhängigkeit, Deduktion ???? prognostiziert, Kybernetik 2 (Beobachter innen) nach aussen Forschung durch Design, Design-Thinking ???? Wissenschaften, Wissenschaften buntes Netzwerk aus Kommunikationen, Wissenschaft Reproduzierbarkeit Kontextunabhängigkeit ???? Wie ensteht das Neue? (Induktion + Deduktion als Erklärung nicht ausreichend), -> später Bedürfnis nach Bedürfnissen, Gestaltung von Wünschen zweiter Ordnung ???? -> jetzt Human-Centered Design: Wunsch nach Orien- tierung,Vereinfachung, Entschleunigung, Design Prozesse schnell, instabil, improvisiert ???? Wie ensteht das Neue? (Induktion + Deduktion als Erklärung nicht ausreichend), evaluiert ???? steriler Zirkel Nichts Neues, prognostiziert ???? steriler Zirkel Nichts Neues, 10. braucht angepasste Prozessmodelle Tendenz zu 3-Schritt-Modellen, 3-Schritt-Modellen ???? induktiv, 3. ist Formgestaltung missverstandene Dualismen Form-Funktion u. Form-Sinn ???? Wittgenstein: Bedeutung eines Wortes bestimmt sich an seinem Gebrauch, 4. reflektiert sich selbst Gestände von DW (=unscharf) umfassen Verstehen von Ästhetik, Logik u. Ethik + Verbessern des Prozesses Alain Findeli: Designforschung = systematische, projekt- basierte Suche nach Wissen zur allgem. Humanökologie aus designerischer Perspektive ???? Forschung durch Design, Re-Stabilisierung ???? Integration des selektierten Artefakts (durch Struktur- veränderung o. -neubildung) oder Abstoßung, Wissenschaften buntes Netzwerk aus Institutionen, 3-Schritt-Modellen ???? deduktiv, 4. reflektiert sich selbst Gestände von DW (=unscharf) umfassen Verstehen von Ästhetik, Logik u. Ethik + Verbessern des Prozesses Alain Findeli: Designforschung = systematische, projekt- basierte Suche nach Wissen zur allgem. Humanökologie aus designerischer Perspektive Verbessern des Prozesses Forschung für Design