WARNING:
JavaScript is turned OFF. None of the links on this concept map will
work until it is reactivated.
If you need help turning JavaScript On, click here.
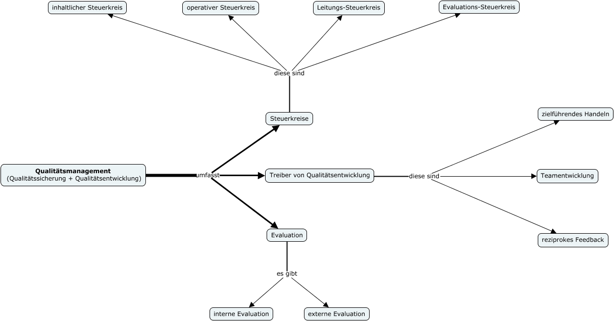
Dieses mit IHMC CmapTools erstellte CMap hat Informationen bezüglich: Rolff2007_b1.1, Steuerkreise diese sind Leitungs-Steuerkreis, Treiber von Qualitätsentwicklung diese sind reziprokes Feedback, Qualitätsmanagement (Qualitätssicherung + Qualitätsentwicklung) umfasst Steuerkreise, Steuerkreise diese sind Evaluations-Steuerkreis, Qualitätsmanagement (Qualitätssicherung + Qualitätsentwicklung) umfasst Evaluation, Treiber von Qualitätsentwicklung diese sind zielführendes Handeln, Treiber von Qualitätsentwicklung diese sind Teamentwicklung, Evaluation es gibt externe Evaluation, Steuerkreise diese sind operativer Steuerkreis, Steuerkreise diese sind inhaltlicher Steuerkreis, Evaluation es gibt interne Evaluation, Qualitätsmanagement (Qualitätssicherung + Qualitätsentwicklung) umfasst Treiber von Qualitätsentwicklung