WARNING:
JavaScript is turned OFF. None of the links on this concept map will
work until it is reactivated.
If you need help turning JavaScript On, click here.
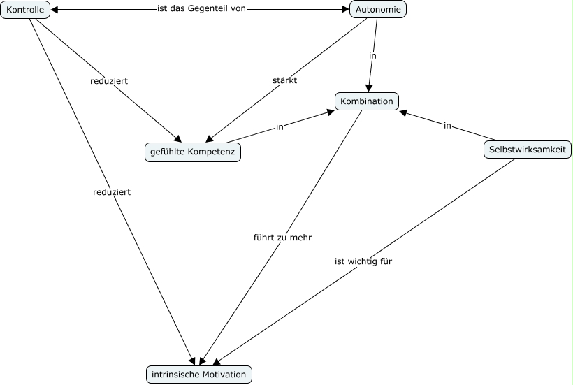
Dieses mit IHMC CmapTools erstellte CMap hat Informationen bezüglich: Deci&Ryan1993_b1, Kombination führt zu mehr intrinsische Motivation, gefühlte Kompetenz in Kombination, Kontrolle reduziert gefühlte Kompetenz, Autonomie stärkt gefühlte Kompetenz, Kontrolle reduziert intrinsische Motivation, Selbstwirksamkeit in Kombination, Autonomie in Kombination, Selbstwirksamkeit ist wichtig für intrinsische Motivation