WARNING:
JavaScript is turned OFF. None of the links on this concept map will
work until it is reactivated.
If you need help turning JavaScript On, click here.
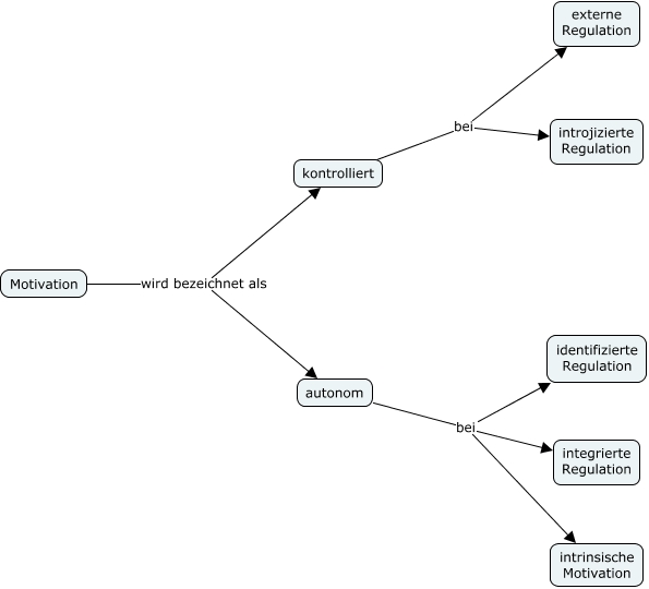
Dieses mit IHMC CmapTools erstellte CMap hat Informationen bezüglich: Deci&Ryan1993_u2, kontrolliert bei introjizierte Regulation, Motivation wird bezeichnet als autonom, autonom bei integrierte Regulation, kontrolliert bei externe Regulation, Motivation wird bezeichnet als kontrolliert, autonom bei intrinsische Motivation, autonom bei identifizierte Regulation