WARNING:
JavaScript is turned OFF. None of the links on this concept map will
work until it is reactivated.
If you need help turning JavaScript On, click here.
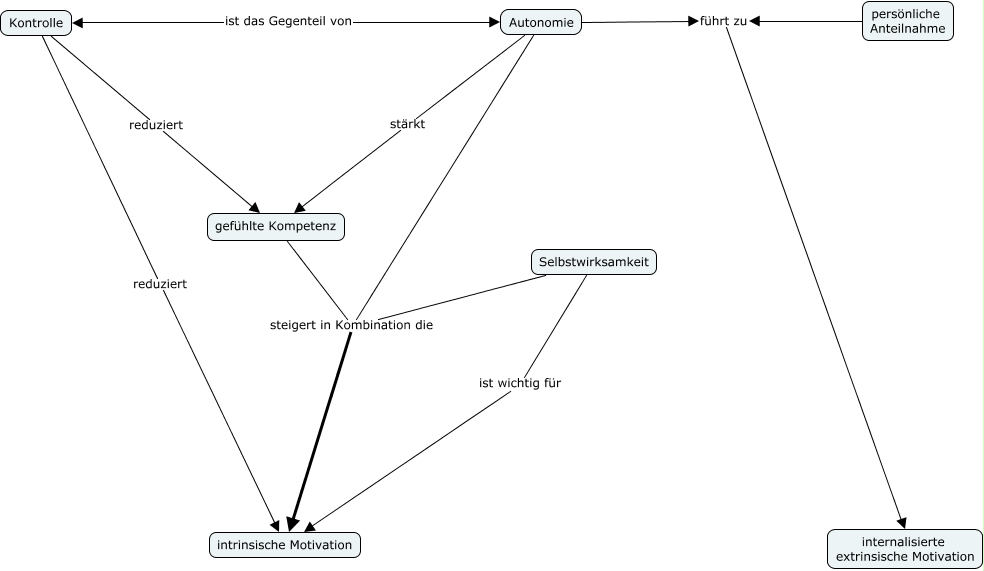
Dieses mit IHMC CmapTools erstellte CMap hat Informationen bezüglich: Deci&Ryan1993_b3, Kontrolle reduziert intrinsische Motivation, Selbstwirksamkeit ist wichtig für intrinsische Motivation, gefühlte Kompetenz steigert in Kombination die intrinsische Motivation, Kontrolle reduziert gefühlte Kompetenz, persönliche Anteilnahme führt zu internalisierte extrinsische Motivation, gefühlte Kompetenz steigert in Kombination die Selbstwirksamkeit, Autonomie steigert in Kombination die Selbstwirksamkeit, Autonomie führt zu internalisierte extrinsische Motivation, Autonomie stärkt gefühlte Kompetenz, Autonomie steigert in Kombination die intrinsische Motivation