WARNING:
JavaScript is turned OFF. None of the links on this concept map will
work until it is reactivated.
If you need help turning JavaScript On, click here.
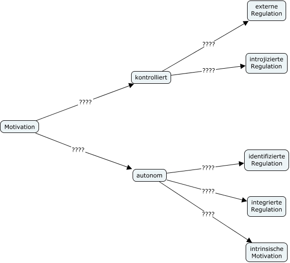
Dieses mit IHMC CmapTools erstellte CMap hat Informationen bezüglich: Deci&Ryan1993_u1, autonom ???? intrinsische Motivation, autonom ???? integrierte Regulation, kontrolliert ???? externe Regulation, Motivation ???? kontrolliert, autonom ???? identifizierte Regulation, Motivation ???? autonom, kontrolliert ???? introjizierte Regulation