WARNING:
JavaScript is turned OFF. None of the links on this concept map will
work until it is reactivated.
If you need help turning JavaScript On, click here.
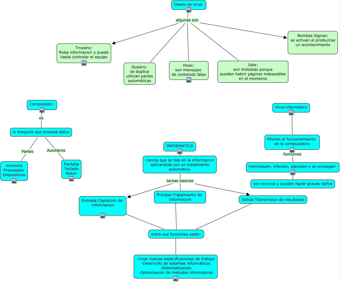
Este Cmap, tiene información relacionada con: brayan 2.0, la maquina que procesa datos Auxiliares Pantalla Teclado Raton, ciencia que se bas en la informacion aplicandola con un tratamiento automatico. tareas basicas Proceso:Tratamiento de informacion, Clases de virus algunas son Gusano: se duplica utilizan partes automáticas, Alteran el funcionamiento de la computadora funciones reemplazan, infectan, ejecutan y se propagan, Virus informatico ???? Alteran el funcionamiento de la computadora, Entrada:Captacion de informacion ???? entre sus funciones están:, la maquina que procesa datos Partes memoria Procesador Dispositivos, Clases de virus algunas son Bombas lógicas: se activan al producirse un acontecimiento, Proceso:Tratamiento de informacion ???? entre sus funciones están:, Clases de virus algunas son Troyano: Roba informacion y puede hasta controlar el equipo, ciencia que se bas en la informacion aplicandola con un tratamiento automatico. tareas basicas Salida:Transmision de resultados, Computador: es la maquina que procesa datos, Salida:Transmision de resultados ???? entre sus funciones están:, reemplazan, infectan, ejecutan y se propagan ???? son nocivos y pueden hacer graves daños, entre sus funciones están: ???? -crear nuevas especificaciones de trabajo -Desarrollo de sistemas informáticos -Sistematizacion -Optimizacion de metodos informaticos, Clases de virus algunas son Hoax: son mensajes de contenido falso, ciencia que se bas en la informacion aplicandola con un tratamiento automatico. tareas basicas Entrada:Captacion de informacion, INFORMATICA ???? ciencia que se bas en la informacion aplicandola con un tratamiento automatico., Clases de virus algunas son Joke: son molestas porque pueden habrir páginas indeseables en el momento