WARNING:
JavaScript is turned OFF. None of the links on this concept map will
work until it is reactivated.
If you need help turning JavaScript On, click here.
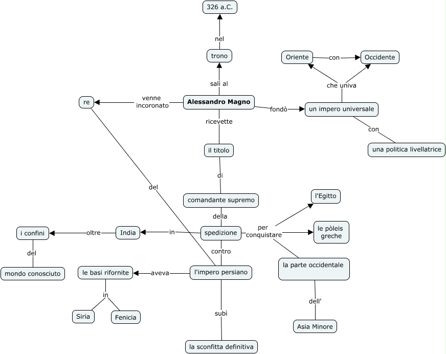
Questa Cmap, creata con IHMC CmapTools, contiene informazioni relative a: C.A.S.A, spedizione per conquistare l'Egitto, India oltre i confini, un impero universale che univa Oriente, Alessandro Magno ricevette il titolo, Oriente con Occidente, un impero universale con una politica livellatrice, le basi rifornite in Siria, l'impero persiano aveva le basi rifornite, Alessandro Magno venne incoronato re, l'impero persiano subì la sconfitta definitiva, Alessandro Magno fondò un impero universale, comandante supremo della spedizione, il titolo di comandante supremo, Alessandro Magno salì al trono, re del l'impero persiano, un impero universale che univa Occidente, la parte occidentale dell' Asia Minore, le basi rifornite in Fenicia, trono nel 326 a.C., spedizione in India