WARNING:
JavaScript is turned OFF. None of the links on this concept map will
work until it is reactivated.
If you need help turning JavaScript On, click here.
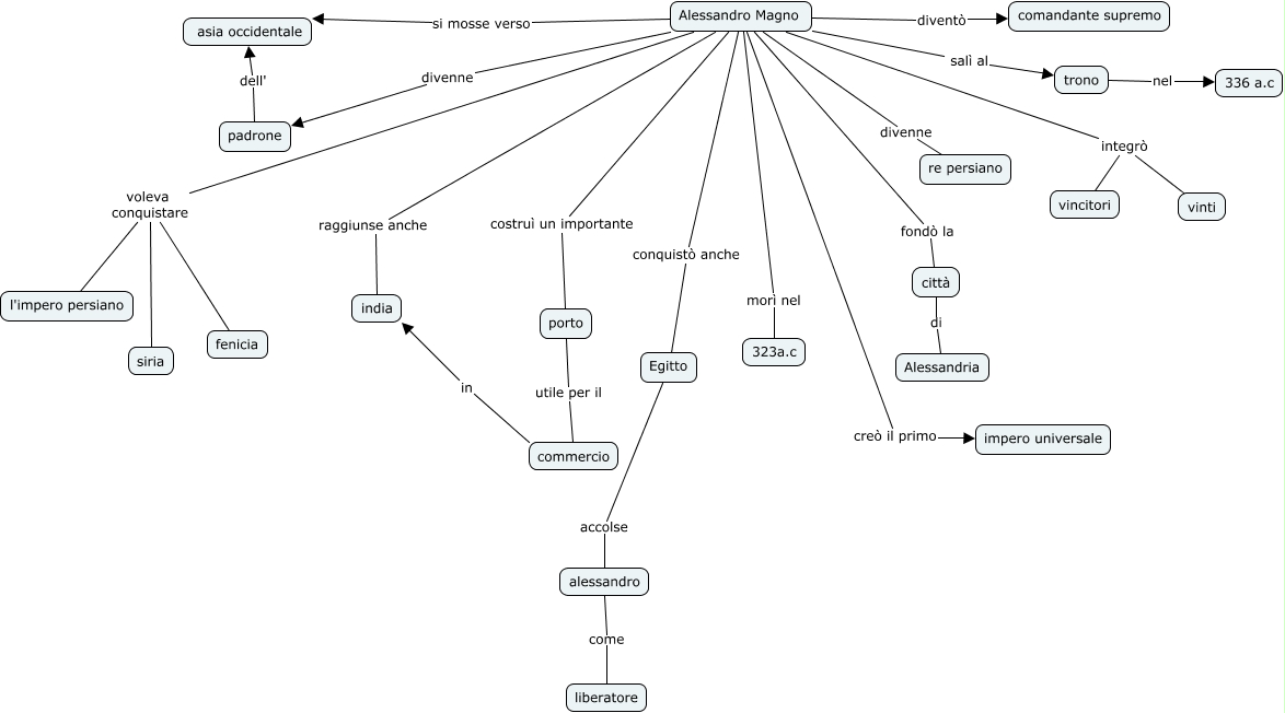
Questa Cmap, creata con IHMC CmapTools, contiene informazioni relative a: nicole miriam eva elisa, Alessandro Magno si mosse verso asia occidentale, trono nel 336 a.c, Alessandro Magno conquistò anche Egitto, Alessandro Magno divenne padrone, Alessandro Magno diventò comandante supremo, Alessandro Magno fondò la città, padrone dell' asia occidentale, Alessandro Magno voleva conquistare siria, città di Alessandria, Alessandro Magno divenne re persiano, Alessandro Magno creò il primo impero universale, alessandro come liberatore, Alessandro Magno morì nel 323a.c, commercio in india, Alessandro Magno salì al trono, Alessandro Magno voleva conquistare l'impero persiano, Alessandro Magno integrò vincitori, Egitto accolse alessandro, porto utile per il commercio, Alessandro Magno voleva conquistare fenicia