WARNING:
JavaScript is turned OFF. None of the links on this concept map will
work until it is reactivated.
If you need help turning JavaScript On, click here.
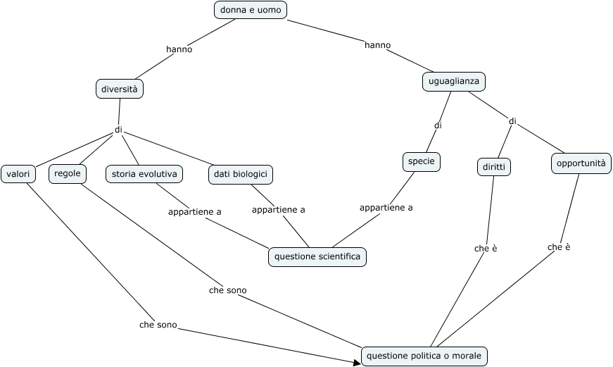
Questa Cmap, creata con IHMC CmapTools, contiene informazioni relative a: gruppo 8, donna e uomo hanno uguaglianza, regole che sono questione politica o morale, diversità di regole, uguaglianza di specie, storia evolutiva appartiene a questione scientifica, diversità di valori, specie appartiene a questione scientifica, diversità di storia evolutiva, uguaglianza di diritti, valori che sono questione politica o morale, opportunità che è questione politica o morale, dati biologici appartiene a questione scientifica, uguaglianza di opportunità, diritti che è questione politica o morale, diversità di dati biologici, donna e uomo hanno diversità