WARNING:
JavaScript is turned OFF. None of the links on this concept map will
work until it is reactivated.
If you need help turning JavaScript On, click here.
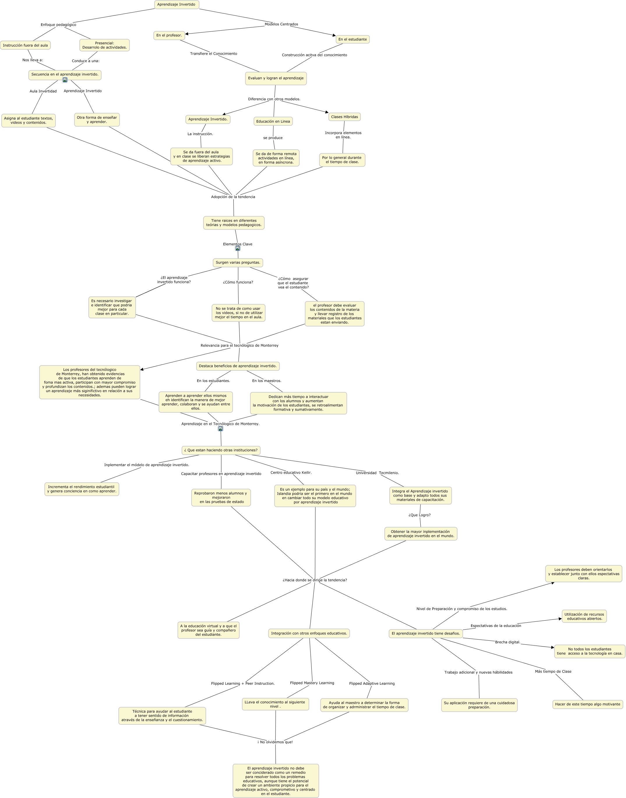
Este Cmap, tiene información relacionada con: Mapa Actividad 7, Presencial: Desarrolo de actividades. Conduce a una: Secuencia en el aprendizaje invertido., Aprendizaje Invertido Enfoque pedagógico Instrucción fuera del aula, Instrucción fuera del aula Nos lleva a: Secuencia en el aprendizaje invertido., Surgen varias preguntas. ¿El aprendizaje invertido funciona? Es necesario investigar e identificar que podria mejor para cada clase en particular., Reprobaron menos alumnos y mejoraron en las pruebas de estado ¿Hacia donde se dirige la tendencia? El aprendizaje invertido tiene desafios., El aprendizaje invertido tiene desafios. Trabajo adicional y nuevas hábilidades Su aplicación requiere de una cuidadosa preparación., LLeva el conocimiento al siguiente nivel . ¡ No olvidemos que! El aprendizaje invertido no debe ser conciderado como un remedio para resolver todos los problemas educativos, aunque tiene el potencial de crear un ambiente propicio para el aprendizaje activo, comprometivo y centrado en el estudiante., ¿ Que estan haciendo otras instituciones? Centro educativo Keilir. Es un ejemplo para su país y el mundo; Islandia podria ser el primero en el mundo en cambiar todo su modelo educativo por aprendizaje invertido, En el estudiante Construcción acitva del conocimiento Evaluan y logran el aprendizaje, Integración con otros enfoques educativos. Flipped Learning + Peer Instruction. Técnica para ayudar al estudiante a tener sentido de información através de la enseñanza y el cuestionamiento., Se da de forma remota actividades en línea, en forma asíncrona. Adopción de la tendencia Tiene raices en diferentes teórias y modelos pedagogicos., Es un ejemplo para su país y el mundo; Islandia podria ser el primero en el mundo en cambiar todo su modelo educativo por aprendizaje invertido ¿Hacia donde se dirige la tendencia? Integración con otros enfoques educativos., Aprenden a aprender ellos mismos eh identifican la manera de mejor aprender, colaboran y se ayudan entre ellos. Aprendizaje en el Tecnólogico de Monterrey. ¿ Que estan haciendo otras instituciones?, Evaluan y logran el aprendizaje Diferencia con otros modelos. Clases Hïbridas, ¿ Que estan haciendo otras instituciones? Universidad Tecmilenio. Integra el Aprendizaje invertido como base y adapto todos sus materiales de capacitación., Aprendizaje Invertido Modelos Centrados En el profesor., Reprobaron menos alumnos y mejoraron en las pruebas de estado ¿Hacia donde se dirige la tendencia? A la educación virtual y a que el profesor sea guía y compañero del estudiante., Reprobaron menos alumnos y mejoraron en las pruebas de estado ¿Hacia donde se dirige la tendencia? Integración con otros enfoques educativos., No se trata de como usar los videos, si no de utilizar mejor el tiempo en el aula. Relevancia para el tecnólogico de Monterrey Destaca beneficios de aprendizaje invertido., Técnica para ayudar al estudiante a tener sentido de información através de la enseñanza y el cuestionamiento. ¡ No olvidemos que! El aprendizaje invertido no debe ser conciderado como un remedio para resolver todos los problemas educativos, aunque tiene el potencial de crear un ambiente propicio para el aprendizaje activo, comprometivo y centrado en el estudiante.