WARNING:
JavaScript is turned OFF. None of the links on this concept map will
work until it is reactivated.
If you need help turning JavaScript On, click here.
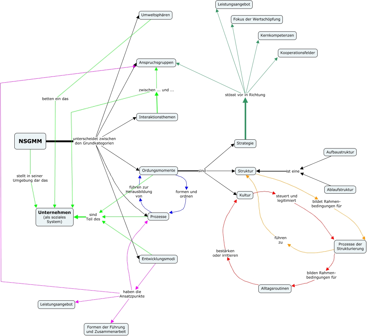
Dieses mit IHMC CmapTools erstellte CMap hat Informationen bezüglich: Rüegg-Stürm2005[2003]_a3, Struktur bildet Rahmen- bedingungen für Prozesse der Strukturierung, Prozesse führen zur Herausbildung von Ordungsmomente, Entwicklungsmodi haben die Ansatzpunkte Prozesse, Entwicklungsmodi sind Teil des Unternehmen (als soziales System), Ablaufstruktur ist eine Struktur, Strategie stösst vor in Richtung Anspruchsgruppen, Kultur steuert und legitimiert Prozesse der Strukturierung, Entwicklungsmodi haben die Ansatzpunkte Formen der Führung und Zusammenarbeit, Ordungsmomente sind Teil des Unternehmen (als soziales System), NSGMM unterscheidet zwischen den Grundkategorien Umweltsphären, Alltagsroutinen bestärken oder irritieren Kultur, NSGMM unterscheidet zwischen den Grundkategorien Entwicklungsmodi, NSGMM unterscheidet zwischen den Grundkategorien Prozesse, Interaktionsthemen zwischen ... und ... Unternehmen (als soziales System), NSGMM unterscheidet zwischen den Grundkategorien Interaktionsthemen, NSGMM unterscheidet zwischen den Grundkategorien Anspruchsgruppen, Ordungsmomente sind Kultur, Entwicklungsmodi haben die Ansatzpunkte Anspruchsgruppen, Aufbaustruktur ist eine Struktur, Prozesse der Strukturierung bilden Rahmen- bedingungen für Alltagsroutinen