WARNING:
JavaScript is turned OFF. None of the links on this concept map will
work until it is reactivated.
If you need help turning JavaScript On, click here.
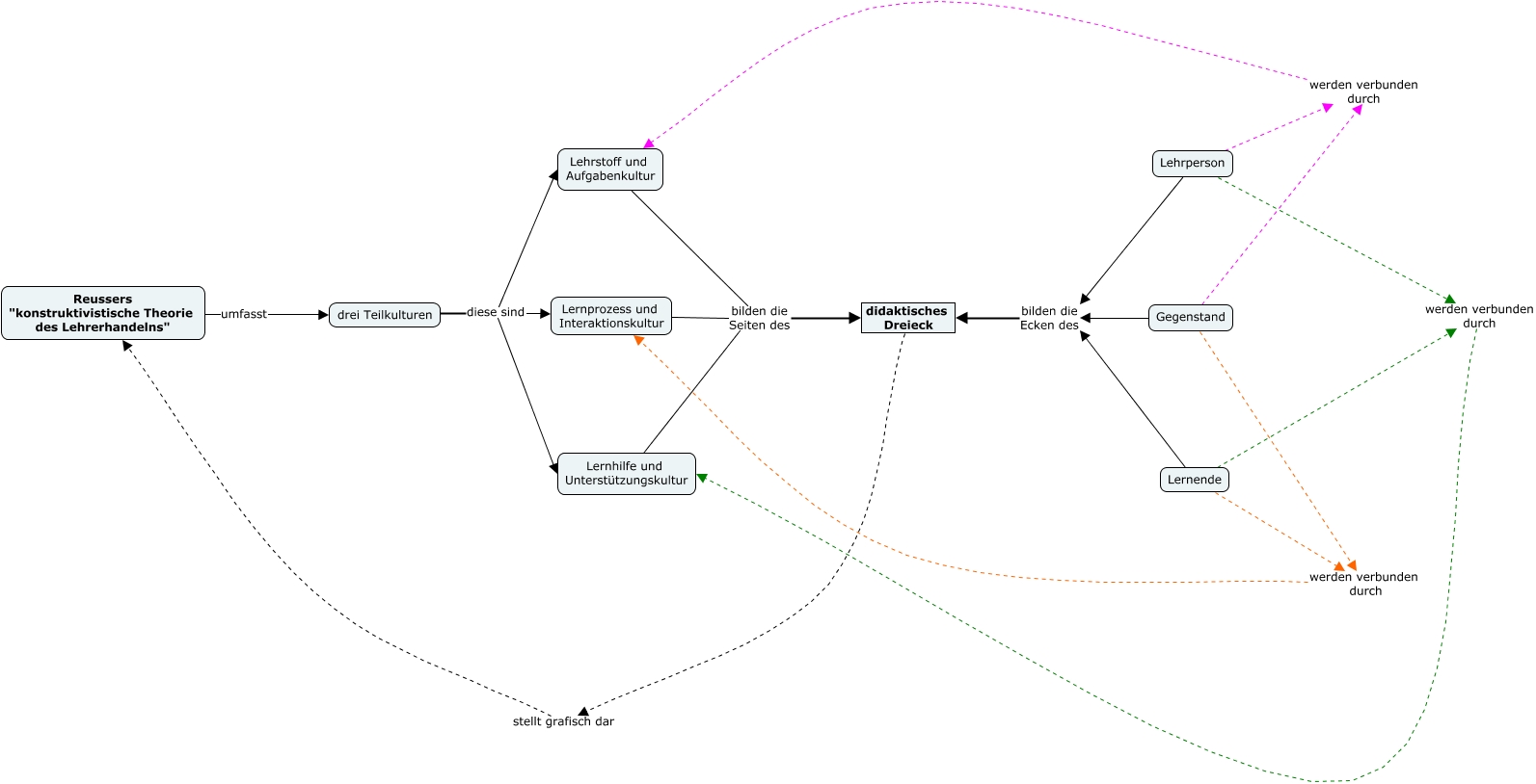
Dieses mit IHMC CmapTools erstellte CMap hat Informationen bezüglich: Reusser2006_a2, Lernprozess und Interaktionskultur bilden die Seiten des didaktisches Dreieck, drei Teilkulturen diese sind Lernhilfe und Unterstützungskultur, Lehrperson werden verbunden durch Lernhilfe und Unterstützungskultur, Gegenstand bilden die Ecken des didaktisches Dreieck, drei Teilkulturen diese sind Lehrstoff und Aufgabenkultur, Lehrstoff und Aufgabenkultur bilden die Seiten des didaktisches Dreieck, didaktisches Dreieck stellt grafisch dar Reussers "konstruktivistische Theorie des Lehrerhandelns", Lehrperson bilden die Ecken des didaktisches Dreieck, Lernende werden verbunden durch Lernprozess und Interaktionskultur, Gegenstand werden verbunden durch Lernprozess und Interaktionskultur, Lehrperson werden verbunden durch Lehrstoff und Aufgabenkultur, Lernhilfe und Unterstützungskultur bilden die Seiten des didaktisches Dreieck, Reussers "konstruktivistische Theorie des Lehrerhandelns" umfasst drei Teilkulturen, Lernende werden verbunden durch Lernhilfe und Unterstützungskultur, Gegenstand werden verbunden durch Lehrstoff und Aufgabenkultur, drei Teilkulturen diese sind Lernprozess und Interaktionskultur, Lernende bilden die Ecken des didaktisches Dreieck