WARNING:
JavaScript is turned OFF. None of the links on this concept map will
work until it is reactivated.
If you need help turning JavaScript On, click here.
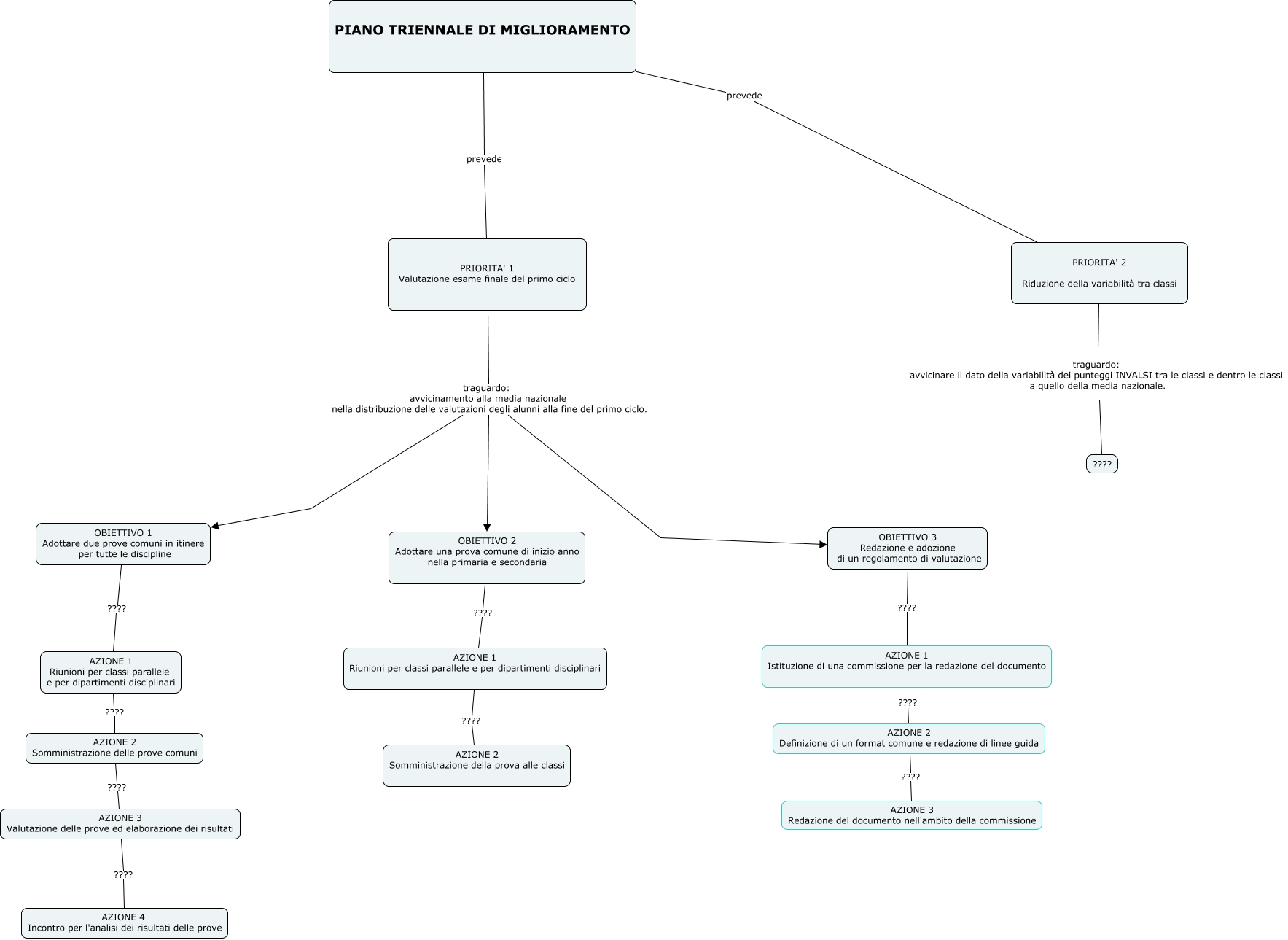
Questa Cmap, creata con IHMC CmapTools, contiene informazioni relative a: prova, PRIORITA' 2 Riduzione della variabilità tra classi traguardo: avvicinare il dato della variabilità dei punteggi INVALSI tra le classi e dentro le classi a quello della media nazionale. ????, OBIETTIVO 2 Adottare una prova comune di inizio anno nella primaria e secondaria ???? AZIONE 1 Riunioni per classi parallele e per dipartimenti disciplinari, AZIONE 2 Definizione di un format comune e redazione di linee guida ???? AZIONE 3 Redazione del documento nell'ambito della commissione, PRIORITA' 1 Valutazione esame finale del primo ciclo traguardo: avvicinamento alla media nazionale nella distribuzione delle valutazioni degli alunni alla fine del primo ciclo. OBIETTIVO 3 Redazione e adozione di un regolamento di valutazione, PIANO TRIENNALE DI MIGLIORAMENTO prevede PRIORITA' 1 Valutazione esame finale del primo ciclo, PRIORITA' 1 Valutazione esame finale del primo ciclo traguardo: avvicinamento alla media nazionale nella distribuzione delle valutazioni degli alunni alla fine del primo ciclo. OBIETTIVO 1 Adottare due prove comuni in itinere per tutte le discipline, PRIORITA' 1 Valutazione esame finale del primo ciclo traguardo: avvicinamento alla media nazionale nella distribuzione delle valutazioni degli alunni alla fine del primo ciclo. OBIETTIVO 2 Adottare una prova comune di inizio anno nella primaria e secondaria, OBIETTIVO 3 Redazione e adozione di un regolamento di valutazione ???? AZIONE 1 Istituzione di una commissione per la redazione del documento, AZIONE 3 Valutazione delle prove ed elaborazione dei risultati ???? AZIONE 4 Incontro per l'analisi dei risultati delle prove, AZIONE 1 Riunioni per classi parallele e per dipartimenti disciplinari ???? AZIONE 2 Somministrazione della prova alle classi, AZIONE 1 Istituzione di una commissione per la redazione del documento ???? AZIONE 2 Definizione di un format comune e redazione di linee guida, PIANO TRIENNALE DI MIGLIORAMENTO prevede PRIORITA' 2 Riduzione della variabilità tra classi, AZIONE 1 Riunioni per classi parallele e per dipartimenti disciplinari ???? AZIONE 2 Somministrazione delle prove comuni, OBIETTIVO 1 Adottare due prove comuni in itinere per tutte le discipline ???? AZIONE 1 Riunioni per classi parallele e per dipartimenti disciplinari, AZIONE 2 Somministrazione delle prove comuni ???? AZIONE 3 Valutazione delle prove ed elaborazione dei risultati