WARNING:
JavaScript is turned OFF. None of the links on this concept map will
work until it is reactivated.
If you need help turning JavaScript On, click here.
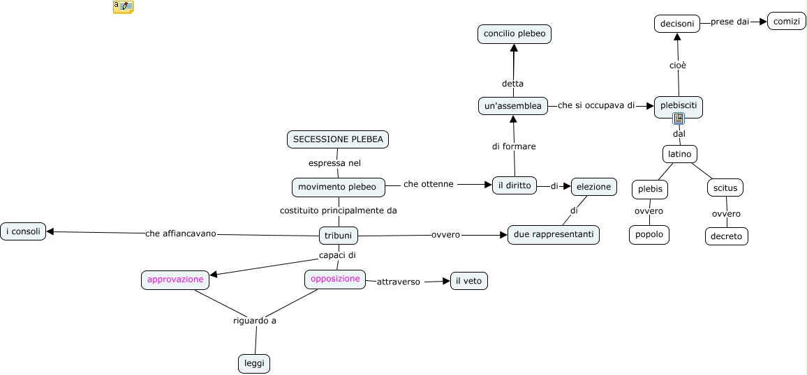
Questa Cmap, creata con IHMC CmapTools, contiene informazioni relative a: gruppo 4 rel, opposizione riguardo a leggi, SECESSIONE PLEBEA espressa nel movimento plebeo, tribuni ovvero due rappresentanti, movimento plebeo costituito principalmente da tribuni, movimento plebeo che ottenne il diritto, tribuni capaci di opposizione, approvazione riguardo a leggi, plebis ovvero popolo, tribuni che affiancavano i consoli, il diritto di formare un'assemblea, elezione di due rappresentanti, latino ???? scitus, un'assemblea che si occupava di plebisciti, il diritto di elezione, scitus ovvero decreto, opposizione attraverso il veto, un'assemblea detta concilio plebeo, latino ???? plebis, tribuni capaci di approvazione, un'assemblea detta concilio plebeo