WARNING:
JavaScript is turned OFF. None of the links on this concept map will
work until it is reactivated.
If you need help turning JavaScript On, click here.
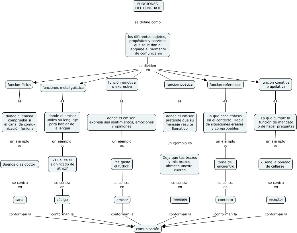
Este Cmap, tiene información relacionada con: FUNCIONES-LENGUAJE, función referencial es la que hace énfasis en el contexto. Habla de situaciones ereales y comprobables, código conforman la comunicación, los diferentes objetos, propósitos y servicios que se le dan al lenguaje al momento de comunicarse se dividen en función conativa o apelativa, canal conforman la comunicación, los diferentes objetos, propósitos y servicios que se le dan al lenguaje al momento de comunicarse se dividen en función emotiva o expresiva, función conativa o apelativa es La que cumple la función de mandato o de hacer preguntas, ¿Cuál es el significado de atroz? se centra en código, receptor conforman la comunicación, La que cumple la función de mandato o de hacer preguntas un ejemplo es ¿Tiene la bondad de callarse!, los diferentes objetos, propósitos y servicios que se le dan al lenguaje al momento de comunicarse se dividen en función poética, funciones metaliguistica es donde el emisor utiliza su lenguaje para hablar de la lengua, los diferentes objetos, propósitos y servicios que se le dan al lenguaje al momento de comunicarse se dividen en función referencial, donde el emisor comprueba si el canal de comu- nicación funiona un ejemplo es Buenos días doctor., los diferentes objetos, propósitos y servicios que se le dan al lenguaje al momento de comunicarse se dividen en funciones metaliguistica, los diferentes objetos, propósitos y servicios que se le dan al lenguaje al momento de comunicarse se dividen en función fática, FUNCIONES DEL ELNGUAJE se define como los diferentes objetos, propósitos y servicios que se le dan al lenguaje al momento de comunicarse, función emotiva o expresiva es donde el emisor expresa sus sentimientos, emociones y opiniones, emisor conforman la comunicación, donde el emisor pretende que su mensaje resulte llamativo un ejemplo es Deja que tus brazos y mis brazos abracen unesto cuerpo, función fática es donde el emisor comprueba si el canal de comu- nicación funiona