WARNING:
JavaScript is turned OFF. None of the links on this concept map will
work until it is reactivated.
If you need help turning JavaScript On, click here.
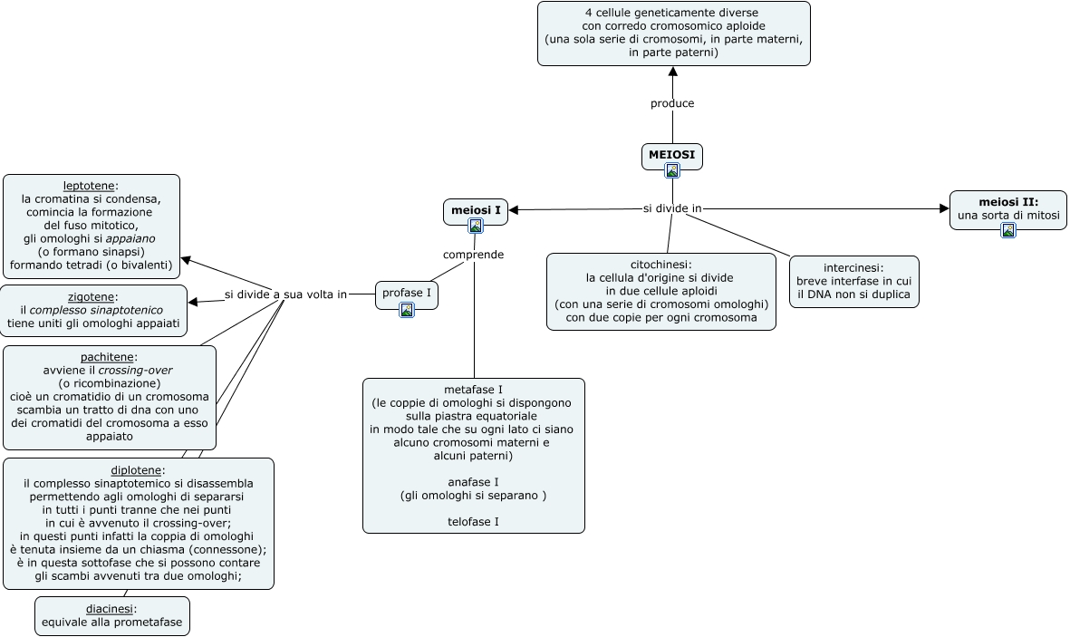
Questa Cmap, creata con IHMC CmapTools, contiene informazioni relative a: meiosi, MEIOSI produce 4 cellule geneticamente diverse con corredo cromosomico aploide (una sola serie di cromosomi, in parte materni, in parte paterni), profase I si divide a sua volta in pachitene: avviene il crossing-over (o ricombinazione) cioè un cromatidio di un cromosoma scambia un tratto di dna con uno dei cromatidi del cromosoma a esso appaiato, profase I si divide a sua volta in diplotene: il complesso sinaptotemico si disassembla permettendo agli omologhi di separarsi in tutti i punti tranne che nei punti in cui è avvenuto il crossing-over; in questi punti infatti la coppia di omologhi è tenuta insieme da un chiasma (connessone); è in questa sottofase che si possono contare gli scambi avvenuti tra due omologhi;, MEIOSI si divide in intercinesi: breve interfase in cui il DNA non si duplica, MEIOSI si divide in citochinesi: la cellula d'origine si divide in due cellule aploidi (con una serie di cromosomi omologhi) con due copie per ogni cromosoma, MEIOSI si divide in meiosi I, profase I si divide a sua volta in leptotene: la cromatina si condensa, comincia la formazione del fuso mitotico, gli omologhi si appaiano (o formano sinapsi) formando tetradi (o bivalenti), meiosi I comprende profase I, profase I si divide a sua volta in diacinesi: equivale alla prometafase, profase I si divide a sua volta in zigotene: il complesso sinaptotenico tiene uniti gli omologhi appaiati, meiosi I comprende metafase I (le coppie di omologhi si dispongono sulla piastra equatoriale in modo tale che su ogni lato ci siano alcuno cromosomi materni e alcuni paterni) anafase I (gli omologhi si separano ) telofase I, MEIOSI si divide in meiosi II: una sorta di mitosi