WARNING:
JavaScript is turned OFF. None of the links on this concept map will
work until it is reactivated.
If you need help turning JavaScript On, click here.
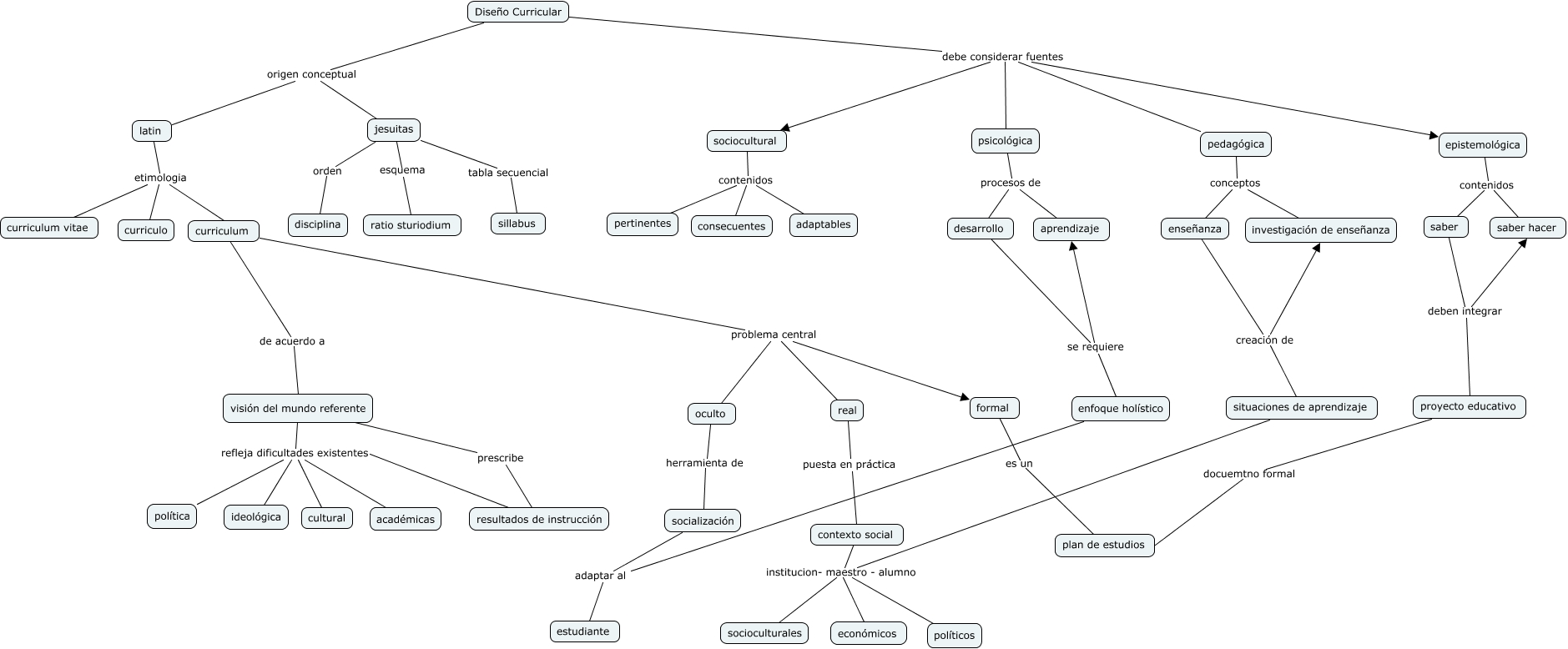
Este Cmap, tiene información relacionada con: DISEÑO CURRICULAR, Diseño Curricular debe considerar fuentes sociocultural, proyecto educativo docuemtno formal plan de estudios, jesuitas esquema ratio sturiodium, socialización adaptar al estudiante, pedagógica conceptos enseñanza, pedagógica conceptos investigación de enseñanza, sociocultural contenidos consecuentes, curriculum de acuerdo a visión del mundo referente, curriculum problema central oculto, curriculum problema central real, real puesta en práctica contexto social, psicológica procesos de desarrollo, sociocultural contenidos adaptables, psicológica procesos de aprendizaje, saber deben integrar proyecto educativo, visión del mundo referente refleja dificultades existentes académicas, desarrollo se requiere enfoque holístico, Diseño Curricular debe considerar fuentes psicológica, latin etimologia curriculum vitae, visión del mundo referente refleja dificultades existentes política