WARNING:
JavaScript is turned OFF. None of the links on this concept map will
work until it is reactivated.
If you need help turning JavaScript On, click here.
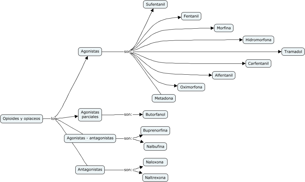
Este Cmap, tiene información relacionada con: Opioides en Veterinaria, Opioides y opiaceos los Agonistas parciales, Agonistas son: Tramadol, Agonistas son: Fentanil, Agonistas parciales son: Butorfanol, Agonistas - antagonistas son: Buprenorfina, Agonistas son: Oximorfona, Opioides y opiaceos los Agonistas - antagonistas, Agonistas son: Metadona, Opioides y opiaceos los Antagonistas, Agonistas son: Morfina, Agonistas son: Sufentanil, Opioides y opiaceos los Agonistas, Agonistas son: Alfentanil, Agonistas - antagonistas son: Nalbufina, Antagonistas son: Naloxona, Agonistas son: Carfentanil, Antagonistas son: Naltrexona, Agonistas son: Hidromorfona