WARNING:
JavaScript is turned OFF. None of the links on this concept map will
work until it is reactivated.
If you need help turning JavaScript On, click here.
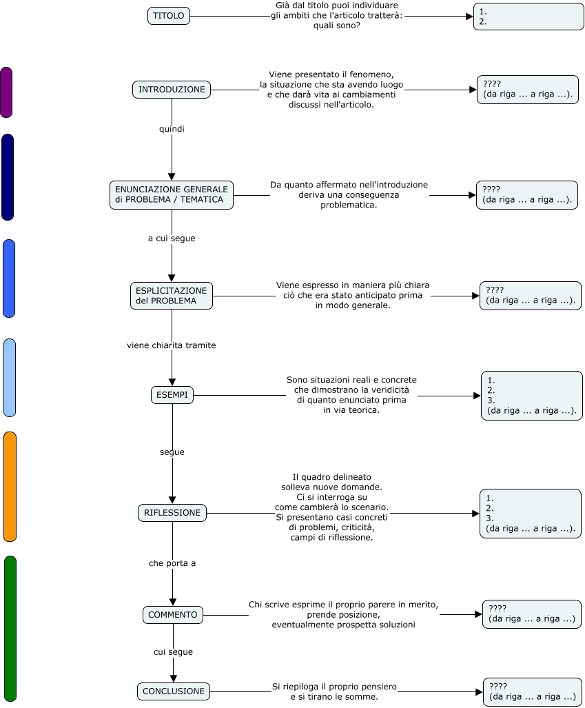
Questa Cmap, creata con IHMC CmapTools, contiene informazioni relative a: GRUPPO 1, RIFLESSIONE che porta a COMMENTO, RIFLESSIONE Il quadro delineato solleva nuove domande. Ci si interroga su come cambierà lo scenario. Si presentano casi concreti di problemi, criticità, campi di riflessione. 1. 2. 3. (da riga ... a riga ...)., CONCLUSIONE Si riepiloga il proprio pensiero e si tirano le somme. ???? (da riga ... a riga ...), ESEMPI Sono situazioni reali e concrete che dimostrano la veridicità di quanto enunciato prima in via teorica. 1. 2. 3. (da riga ... a riga ...)., ESEMPI segue RIFLESSIONE, ESPLICITAZIONE del PROBLEMA viene chiarita tramite ESEMPI, ESPLICITAZIONE del PROBLEMA Viene espresso in maniera più chiara ciò che era stato anticipato prima in modo generale. ???? (da riga ... a riga ...)., ENUNCIAZIONE GENERALE di PROBLEMA / TEMATICA Da quanto affermato nell'introduzione deriva una conseguenza problematica. ???? (da riga ... a riga ...)., INTRODUZIONE quindi ENUNCIAZIONE GENERALE di PROBLEMA / TEMATICA, ENUNCIAZIONE GENERALE di PROBLEMA / TEMATICA a cui segue ESPLICITAZIONE del PROBLEMA, COMMENTO Chi scrive esprime il proprio parere in merito, prende posizione, eventualmente prospetta soluzioni ???? (da riga ... a riga ...), COMMENTO cui segue CONCLUSIONE, INTRODUZIONE Viene presentato il fenomeno, la situazione che sta avendo luogo e che darà vita ai cambiamenti discussi nell'articolo. ???? (da riga ... a riga ...)., TITOLO Già dal titolo puoi individuare gli ambiti che l'articolo tratterà: quali sono? 1. 2.