WARNING:
JavaScript is turned OFF. None of the links on this concept map will
work until it is reactivated.
If you need help turning JavaScript On, click here.
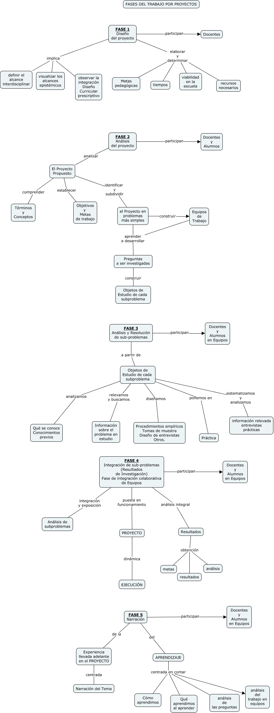
Este Cmap, tiene información relacionada con: Fases del Aprendizaje Basado en Proyectos, FASE 1 Diseño del proyecto implica definir el alcance interdisciplinar, Objetos de Estudio de cada subproblema ponemos en Práctica, Objetos de Estudio de cada subproblema sistematizamos y analizamos información relevada entrevistas prácticas, FASE 5 Narración participan Docentes y Alumnos en Equipos, El Proyecto Propuesto establecer Objetivos y Metas de trabajo, APRENDIZAJE centrada en contar análisis del trabajo en equipos, El Proyecto Propuesto comprender Términos y Conceptos, Resultados obtención resultados, FASE 3 Análisis y Resolución de sub-problemas participan Docentes y Alumnos en Equipos, Experiencia llevada adelante en el PROYECTO centrada Narración del Tema, FASE 1 Diseño del proyecto elaborar y determinar tiempos, Equipos de Trabajo aprender a desarrollar Preguntas a ser investigadas, FASE 1 Diseño del proyecto elaborar y determinar Metas pedagógicas, FASE 2 Análisis del proyecto analizar El Proyecto Propuesto, FASE 1 Diseño del proyecto implica visualizar los alcances epistémicos, FASE 4 Integración de sub-problemas (Resultados de Investigación) Fase de integración colaborativa de Equipos integración y exposición Análisis de subproblemas, PROYECTO dinámica EJECUCIÓN, Objetos de Estudio de cada subproblema relevamos y buscamos Información sobre el problema en estudio, FASE 1 Diseño del proyecto elaborar y determinar viabilidad en la escuela, APRENDIZAJE centrada en contar Qué aprendimos al aprender