WARNING:
JavaScript is turned OFF. None of the links on this concept map will
work until it is reactivated.
If you need help turning JavaScript On, click here.
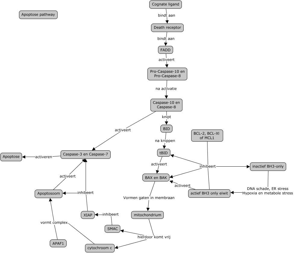
Deze Concept Map heeft informatie gerelateerd aan: Apoptose pathway, BCL-2, BCL-Xl of MCL1 inhibeert BAX en BAK, BID na knippen tBID, Death receptor bindt aan FADD, BCL-2, BCL-Xl of MCL1 inhibeert tBID, BAX en BAK Vormen gaten in membraan mitochondrium, BCL-2, BCL-Xl of MCL1 inhibeert actief BH3 only eiwit, mitochondrium hierdoor komt vrij cytochroom c, Apoptosoom activeert Caspase-3 en Caspase-7, FADD activeert Pro-Caspase-10 en Pro-Caspase-8, tBID activeert BAX en BAK, XIAP inhibeert Apoptosoom, Pro-Caspase-10 en Pro-Caspase-8 na activatie Caspase-10 en Caspase-8, SMAC inhibeert XIAP, Caspase-10 en Caspase-8 knipt BID, cytochroom c vormt complex Apoptosoom, Caspase-10 en Caspase-8 activeert Caspase-3 en Caspase-7, BCL-2, BCL-Xl of MCL1 inhibeert inactief BH3-only, mitochondrium hierdoor komt vrij SMAC, APAF1 vormt complex Apoptosoom, Caspase-3 en Caspase-7 activeren Apoptose