WARNING:
JavaScript is turned OFF. None of the links on this concept map will
work until it is reactivated.
If you need help turning JavaScript On, click here.
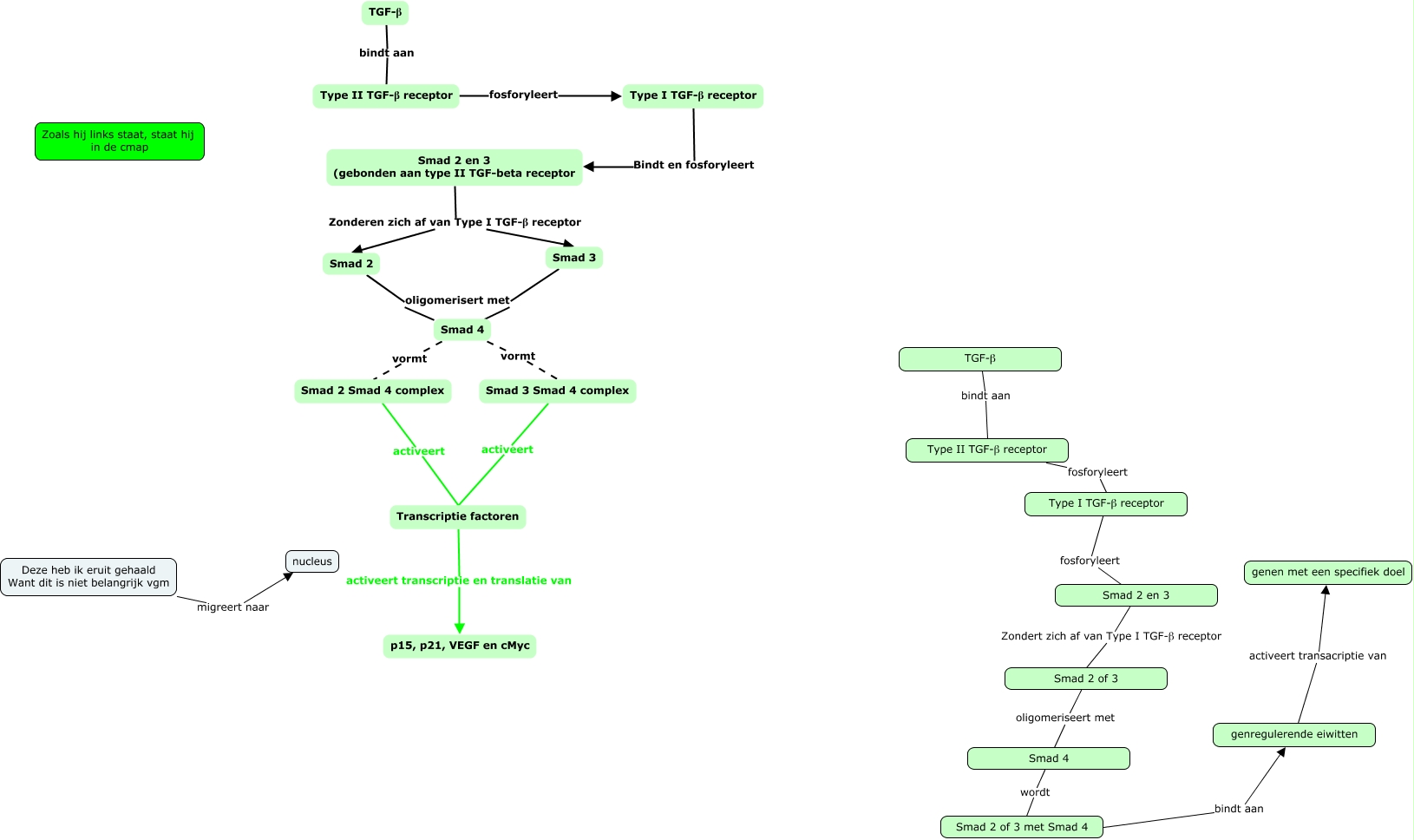
Deze Concept Map heeft informatie gerelateerd aan: TGF beta, Smad 2 en 3 (gebonden aan type II TGF-beta receptor Zonderen zich af van Type I TGF-β receptor Smad 2, Smad 2 oligomerisert met Smad 4, Transcriptie factoren activeert transcriptie en translatie van p15, p21, VEGF en cMyc, Type I TGF-β receptor Bindt en fosforyleert Smad 2 en 3 (gebonden aan type II TGF-beta receptor, Smad 3 oligomerisert met Smad 4, TGF-β bindt aan Type II TGF-β receptor, Smad 2 Smad 4 complex activeert Transcriptie factoren, TGF-β bindt aan Type II TGF-β receptor, Type I TGF-β receptor fosforyleert Smad 2 en 3, Smad 4 wordt Smad 2 of 3 met Smad 4, Smad 2 of 3 oligomeriseert met Smad 4, Type II TGF-β receptor fosforyleert Type I TGF-β receptor, Smad 2 of 3 met Smad 4 bindt aan genregulerende eiwitten, Type II TGF-β receptor fosforyleert Type I TGF-β receptor, Smad 4 vormt Smad 3 Smad 4 complex, Smad 3 Smad 4 complex activeert Transcriptie factoren, Deze heb ik eruit gehaald Want dit is niet belangrijk vgm migreert naar nucleus, Smad 2 en 3 Zondert zich af van Type I TGF-β receptor Smad 2 of 3, Smad 2 oligomerisert met Smad 4, Smad 3 oligomerisert met Smad 4