WARNING:
JavaScript is turned OFF. None of the links on this concept map will
work until it is reactivated.
If you need help turning JavaScript On, click here.
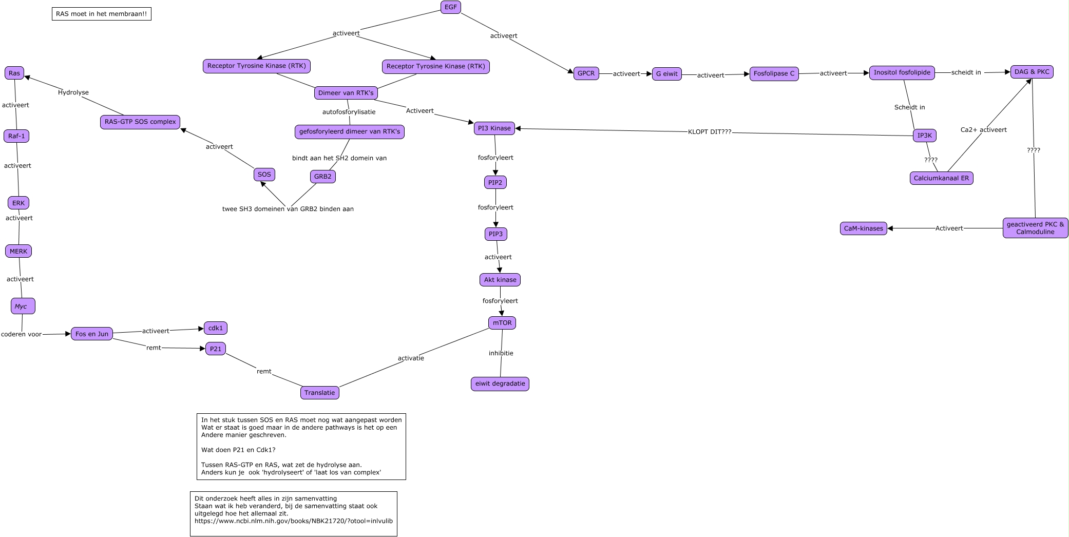
Deze Concept Map heeft informatie gerelateerd aan: RTK pathway, IP3K KLOPT DIT??? PI3 Kinase, PIP2 fosforyleert PIP3, Calciumkanaal ER Ca2+ activeert DAG & PKC, mTOR activatie Translatie, GPCR activeert G eiwit, Dimeer van RTK's autofosforylisatie gefosforyleerd dimeer van RTK's, SOS activeert RAS-GTP SOS complex, PIP3 activeert Akt kinase, Raf-1 activeert ERK, EGF activeert Receptor Tyrosine Kinase (RTK), geactiveerd PKC & Calmoduline Activeert CaM-kinases, RAS-GTP SOS complex Hydrolyse Ras, Myc coderen voor Fos en Jun, gefosforyleerd dimeer van RTK's bindt aan het SH2 domein van GRB2, P21 remt Translatie, G eiwit activeert Fosfolipase C, Fos en Jun remt P21, mTOR inhibitie eiwit degradatie, EGF activeert GPCR, ERK activeert MERK