WARNING:
JavaScript is turned OFF. None of the links on this concept map will
work until it is reactivated.
If you need help turning JavaScript On, click here.
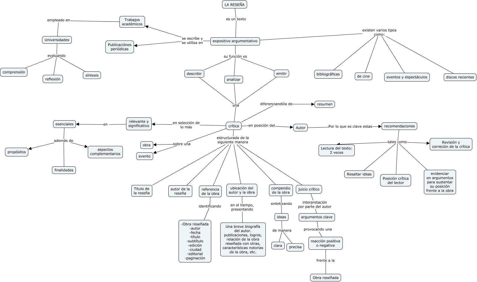
Este Cmap, tiene información relacionada con: RESEÑA, recomendaciones tales como Resaltar ideas, crítica sobre una obra, reacción positiva o negativa frente a la Obra reseñada, referencia de la obra identificando -Obra reseñada -autor -fecha -título -subtítulo -edición -ciudad -editorial -paginación, expositivo argumentativo se escribe y se utiliza en Trabajos académicos, Universidades evaluando síntesis, LA RESEÑA es un texto expositivo argumentativo, crítica diferenciandóla de resumen, analizar una crítica, expositivo argumentativo se escribe y se utiliza en Publicaciónes periódicas, esenciales además de aspectos complementarios, crítica en posición del Autor, ideas de manera clara, crítica estructurada de la siguiente manera autor de la reseña, recomendaciones tales como Revisión y correción de la crítica, recomendaciones tales como Lectura del texto: 2 veces, relevante y significativo en esenciales, juicio crítico interpretación por parte del autor argumentos clave, crítica estructurada de la siguiente manera juicio crítico, ideas de manera precisa