WARNING:
JavaScript is turned OFF. None of the links on this concept map will
work until it is reactivated.
If you need help turning JavaScript On, click here.
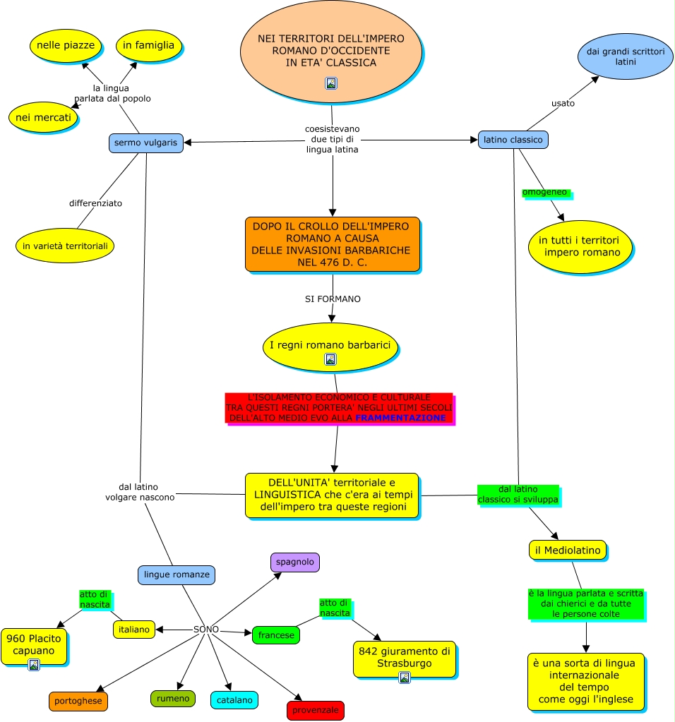
Questa Cmap, creata con IHMC CmapTools, contiene informazioni relative a: LINGUE LATINE terza effe, sermo vulgaris la lingua parlata dal popolo nelle piazze, lingue romanze SONO rumeno, latino classico dal latino classico si sviluppa il Mediolatino, NEI TERRITORI DELL'IMPERO ROMANO D'OCCIDENTE IN ETA' CLASSICA coesistevano due tipi di lingua latina DOPO IL CROLLO DELL'IMPERO ROMANO A CAUSA DELLE INVASIONI BARBARICHE NEL 476 D. C., sermo vulgaris differenziato in varietà territoriali, lingue romanze SONO francese, sermo vulgaris la lingua parlata dal popolo in famiglia, NEI TERRITORI DELL'IMPERO ROMANO D'OCCIDENTE IN ETA' CLASSICA coesistevano due tipi di lingua latina sermo vulgaris, lingue romanze SONO catalano, sermo vulgaris la lingua parlata dal popolo nei mercati, latino classico omogeneo in tutti i territori impero romano, francese atto di nascita 842 giuramento di Strasburgo, I regni romano barbarici L'ISOLAMENTO ECONOMICO E CULTURALE TRA QUESTI REGNI PORTERA' NEGLI ULTIMI SECOLI DELL'ALTO MEDIO EVO ALLA FRAMMENTAZIONE DELL'UNITA' territoriale e LINGUISTICA che c'era ai tempi dell'impero tra queste regioni, latino classico usato dai grandi scrittori latini, lingue romanze SONO spagnolo, DOPO IL CROLLO DELL'IMPERO ROMANO A CAUSA DELLE INVASIONI BARBARICHE NEL 476 D. C. SI FORMANO I regni romano barbarici, il Mediolatino è la lingua parlata e scritta dai chierici e da tutte le persone colte è una sorta di lingua internazionale del tempo come oggi l'inglese, italiano atto di nascita 960 Placito capuano, DELL'UNITA' territoriale e LINGUISTICA che c'era ai tempi dell'impero tra queste regioni dal latino volgare nascono lingue romanze, lingue romanze SONO italiano